Warning:
JavaScript is turned OFF. None of the links on this page will work until it is reactivated.
If you need help turning JavaScript On, click here.
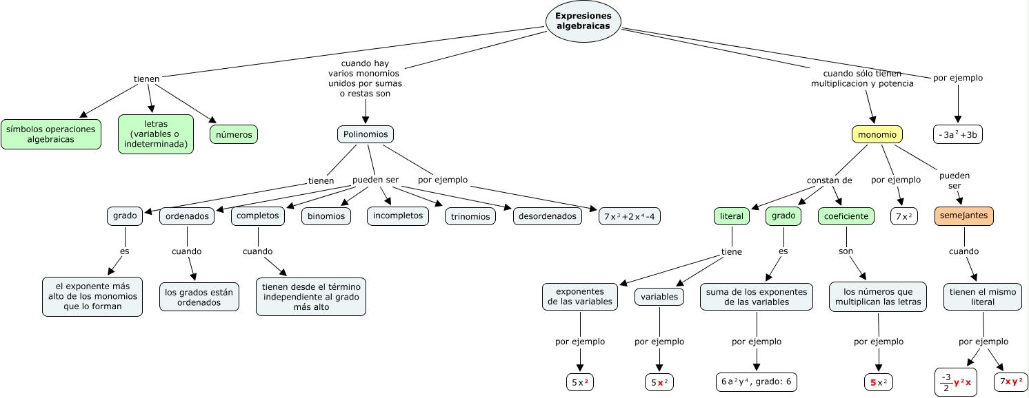
Este Cmap, tiene información relacionada con: Expresiones algebraicas3c, monomio pueden ser semejantes, Polinomios pueden ser incompletos, Polinomios por ejemplo <math xmlns="http://www.w3.org/1998/Math/MathML"> <mrow> <mtext> 7 </mtext> <mmultiscripts> <mtext> x </mtext> <none/> <mtext> 3 </mtext> </mmultiscripts> <mtext> +2 </mtext> <mmultiscripts> <mtext> x </mtext> <none/> <mtext> 4 </mtext> </mmultiscripts> <mtext> -4 </mtext> </mrow> </math>, Polinomios pueden ser binomios, exponentes de las variables por ejemplo <math xmlns="http://www.w3.org/1998/Math/MathML"> <mrow> <mtext> 5 </mtext> <mmultiscripts> <mtext> x </mtext> <none/> <mtext> 2 </mtext> </mmultiscripts> </mrow> </math>, suma de los exponentes de las variables por ejemplo <math xmlns="http://www.w3.org/1998/Math/MathML"> <mrow> <mtext> 6 </mtext> <mmultiscripts> <mtext> a </mtext> <none/> <mtext> 2 </mtext> </mmultiscripts> <mmultiscripts> <mtext> y </mtext> <none/> <mtext> 4 </mtext> </mmultiscripts> <mtext> , grado: 6 </mtext> </mrow> </math>, Polinomios tienen grado, coeficiente son los números que multiplican las letras, monomio constan de literal, tienen el mismo literal por ejemplo <math xmlns="http://www.w3.org/1998/Math/MathML"> <mrow> <mtext> 7x </mtext> <mmultiscripts> <mtext> y </mtext> <none/> <mtext> 2 </mtext> </mmultiscripts> </mrow> </math>, semejantes cuando tienen el mismo literal, monomio por ejemplo <math xmlns="http://www.w3.org/1998/Math/MathML"> <mrow> <mtext> 7 </mtext> <mmultiscripts> <mtext> x </mtext> <none/> <mtext> 2 </mtext> </mmultiscripts> </mrow> </math>, Expresiones algebraicas cuando sólo tienen multiplicacion y potencia monomio, Expresiones algebraicas tienen letras (variables o indeterminada), tienen el mismo literal por ejemplo <math xmlns="http://www.w3.org/1998/Math/MathML"> <mrow> <mfrac> <mtext> -3 </mtext> <mtext> 2 </mtext> </mfrac> <mmultiscripts> <mtext> y </mtext> <none/> <mtext> 2 </mtext> </mmultiscripts> <mtext> x </mtext> </mrow> </math>, literal tiene variables, monomio constan de grado, Polinomios pueden ser trinomios, grado es suma de los exponentes de las variables, Polinomios pueden ser ordenados