Warning:
JavaScript is turned OFF. None of the links on this page will work until it is reactivated.
If you need help turning JavaScript On, click here.
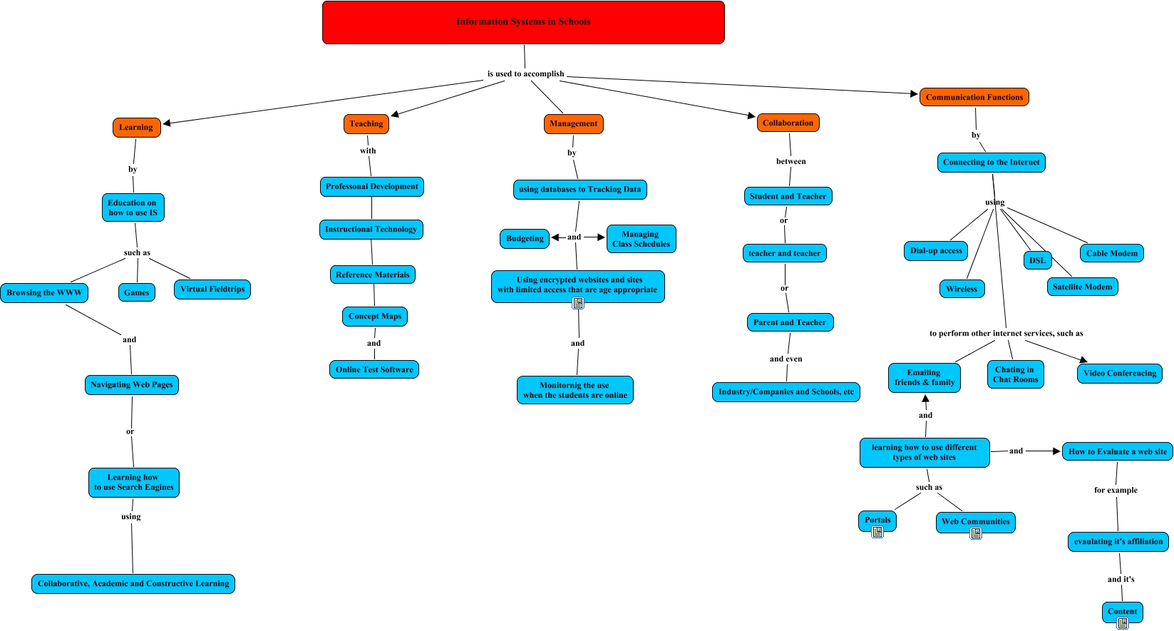
This Concept Map, created with IHMC CmapTools, has information related to: CIS Chapter 2 Team 1 Sandbox CMAP-2, Connecting to the Internet to perform other internet services, such as Video Conferencing, How to Evaluate a web site for example evaulating it's affiliation, Professonal Development ???? Instructional Technology, learning how to use different types of web sites such as Portals, Connecting to the Internet to perform other internet services, such as Emailing friends & family, Information Systems in Schools is used to accomplish Management, Information Systems in Schools is used to accomplish Collaboration, Collaboration between Student and Teacher, Reference Materials ???? Concept Maps, Education on how to use IS such as Games, Instructional Technology ???? Reference Materials, Connecting to the Internet using Cable Modem, learning how to use different types of web sites and Emailing friends & family, teacher and teacher or Parent and Teacher, Using encrypted websites and sites with limited access that are age appropriate and Monitornig the use when the students are online, Navigating Web Pages or Learning how to use Search Engines, Connecting to the Internet using Dial-up access, Connecting to the Internet using Wireless, Communication Functions by Connecting to the Internet, Education on how to use IS such as Browsing the WWW