Warning:
JavaScript is turned OFF. None of the links on this page will work until it is reactivated.
If you need help turning JavaScript On, click here.
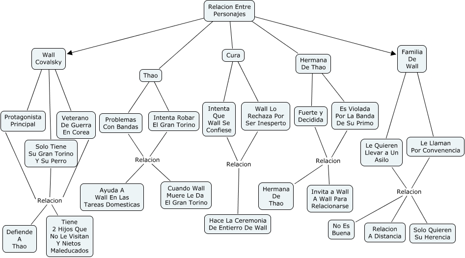
Este Cmap, tiene información relacionada con: Submapa Relacion Entre Personajes, Relacion Entre Personajes Thao Thao, Veterano De Guerra En Corea Relacion Tiene 2 Hijos Que No Le Visitan Y Nietos Maleducados, Protagonista Principal Relacion Defiende A Thao, Es Violada Por La Banda De Su Primo Relacion Invita a Wall A Wall Para Relacionarse, Relacion Entre Personajes ???? Hermana De Thao, Familia De Wall ???? Le Llaman Por Convenencia, Familia De Wall ???? Le Quieren Llevar a Un Asilo, Relacion Entre Personajes ???? Familia De Wall, Intenta Robar El Gran Torino Relacion Ayuda A Wall En Las Tareas Domesticas, Es Violada Por La Banda De Su Primo Relacion Hermana De Thao, Fuerte y Decidida Relacion Hermana De Thao, Hermana De Thao ???? Es Violada Por La Banda De Su Primo, Le Quieren Llevar a Un Asilo Relacion Solo Quieren Su Herencia, Cura ???? Intenta Que Wall Se Confiese, Intenta Que Wall Se Confiese Relacion Hace La Ceremonia De Entierro De Wall, Problemas Con Bandas Relacion Ayuda A Wall En Las Tareas Domesticas, Solo Tiene Su Gran Torino Y Su Perro Relacion Defiende A Thao, Thao ???? Intenta Robar El Gran Torino, Veterano De Guerra En Corea Relacion Defiende A Thao, Fuerte y Decidida Relacion Invita a Wall A Wall Para Relacionarse