Warning:
JavaScript is turned OFF. None of the links on this page will work until it is reactivated.
If you need help turning JavaScript On, click here.
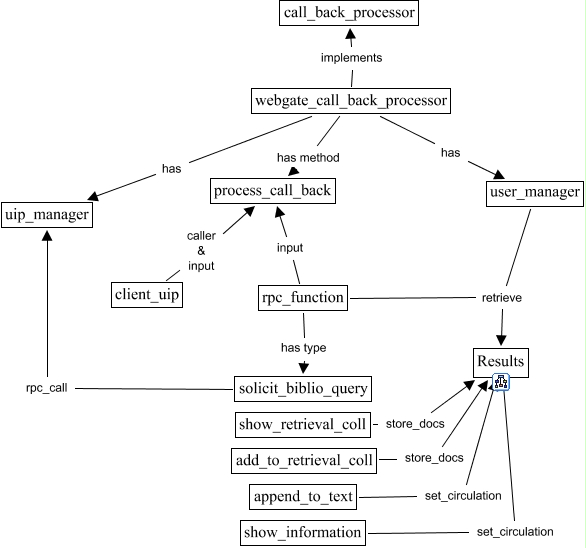
Este Cmap, tiene información relacionada con: webgate.webgate_call_back_processor, rpc_function has type solicit_biblio_query, append_to_text set_circulation Results, webgate_call_back_processor has user_manager, show_information set_circulation Results, show_retrieval_coll store_docs Results, rpc_function retrieve Results, solicit_biblio_query rpc_call uip_manager, client_uip caller & input process_call_back, rpc_function input process_call_back, webgate_call_back_processor has uip_manager, webgate_call_back_processor implements call_back_processor, webgate_call_back_processor has method process_call_back, user_manager retrieve Results, add_to_retrieval_coll store_docs Results