Warning:
JavaScript is turned OFF. None of the links on this page will work until it is reactivated.
If you need help turning JavaScript On, click here.
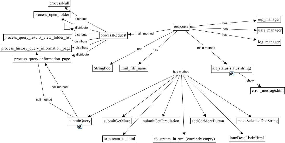
Este Cmap, tiene información relacionada con: webgate.response, response has method submitGetMore, submitQuery call method process_query_information_page, response has uip_manager, response has method makeSelectedDocString, submitQuery call method process_history_query_information_page, set_status(status string) show error_message.htm, processRequest distribute process_open_folder, response has html_file_name, response has method submitGetCirculation, response has log_manager, response has StringPool, processRequest distribute ..., response has method to_stream_in_html, response has method longDescListInHtml, processRequest distribute process_query_results_view_folder_list, response main method processRequest, processRequest distribute process_history_query_information_page, processRequest distribute process_query_information_page, response has method submitQuery, processRequest distribute processNull