Warning:
JavaScript is turned OFF. None of the links on this page will work until it is reactivated.
If you need help turning JavaScript On, click here.
The Concept Map you are trying to access has information related to:
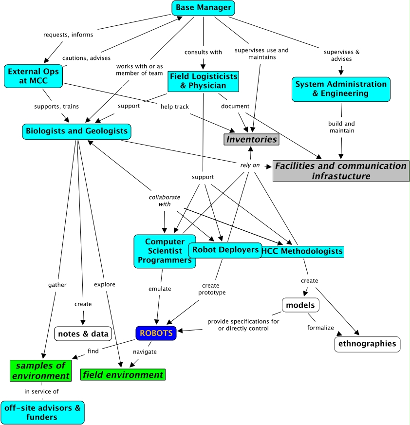
Role Relationships at HM-99, Base Manager supervises use and maintains Inventories, HCC Methodologists collaborate with Robot Deployers, samples of environment in service of off-site advisors & funders, Field Logisticists & Physician support Biologists and Geologists, Robot Deployers create prototype ROBOTS, External Ops at MCC help track Inventories, Computer Scientist Programmers emulate ROBOTS, HCC Methodologists collaborate with Computer Scientist Programmers, Biologists and Geologists explore field environment, HCC Methodologists collaborate with Biologists and Geologists