Warning:
JavaScript is turned OFF. None of the links on this page will work until it is reactivated.
If you need help turning JavaScript On, click here.
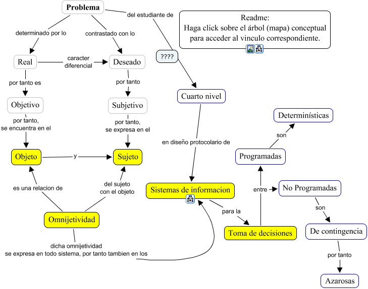
Este Cmap, tiene información relacionada con: Inicio DNP, Omnijetividad es una relacion de Objeto, Objeto y Sujeto, Problema del estudiante de Cuarto nivel, Problema determinado por lo Real, Toma de decisiones entre No Programadas, Cuarto nivel en diseño protocolario de Sistemas de informacion, De contingencia por tanto Azarosas, Real por tanto es Objetivo, Omnijetividad del sujeto con el objeto Sujeto, Deseado por tanto Subjetivo, Toma de decisiones entre Programadas, No Programadas son De contingencia, Objetivo por tanto, se encuentra en el Objeto, Subjetivo por tanto, se expresa en el Sujeto, Problema contrastado con lo Deseado, Programadas son Determinísticas, Sistemas de informacion para la Toma de decisiones, Real caracter diferencial Deseado, Omnijetividad dicha omnijetividad se expresa en todo sistema, por tanto tambien en los Sistemas de informacion