Warning:
JavaScript is turned OFF. None of the links on this page will work until it is reactivated.
If you need help turning JavaScript On, click here.
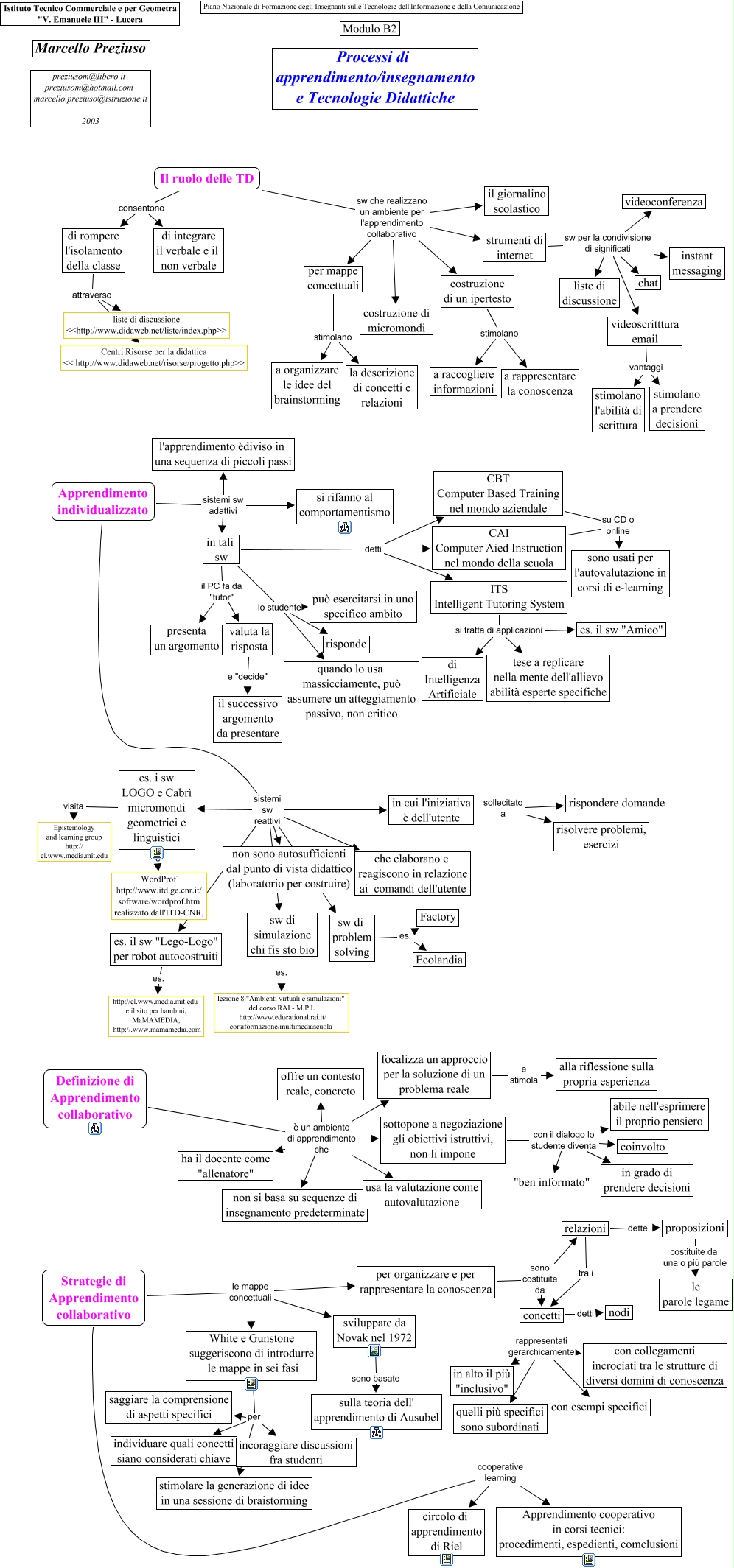
Este Cmap, tiene información relacionada con: Mod. 2 Home, sviluppate da Novak nel 1972 sono basate sulla teoria dell' apprendimento di Ausubel, Apprendimento individualizzato sistemi sw reattivi in cui l'iniziativa è dell'utente, concetti detti nodi, in tali sw detti ITS Intelligent Tutoring System, Strategie di Apprendimento collaborativo cooperative learning circolo di apprendimento di Riel, Il ruolo delle TD sw che realizzano un ambiente per l'apprendimento collaborativo il giornalino scolastico, proposizioni costituite da una o più parole le parole legame, Il ruolo delle TD sw che realizzano un ambiente per l'apprendimento collaborativo costruzione di un ipertesto, strumenti di internet sw per la condivisione di significati instant messaging, in tali sw il PC fa da "tutor" presenta un argomento, Apprendimento individualizzato sistemi sw reattivi non sono autosufficienti dal punto di vista didattico (laboratorio per costruire), in tali sw lo studente quando lo usa massicciamente, può assumere un atteggiamento passivo, non critico, in tali sw detti CAI Computer Aied Instruction nel mondo della scuola, Apprendimento individualizzato sistemi sw reattivi che elaborano e reagiscono in relazione ai comandi dell'utente, Apprendimento individualizzato sistemi sw reattivi sw di simulazione chi fis sto bio, Apprendimento individualizzato sistemi sw adattivi l'apprendimento èdiviso in una sequenza di piccoli passi, Apprendimento individualizzato sistemi sw reattivi es. i sw LOGO e Cabrì micromondi geometrici e linguistici, valuta la risposta e "decide" il successivo argomento da presentare, concetti rappresentati gerarchicamente quelli più specifici sono subordinati, in tali sw il PC fa da "tutor" valuta la risposta