Warning:
JavaScript is turned OFF. None of the links on this page will work until it is reactivated.
If you need help turning JavaScript On, click here.
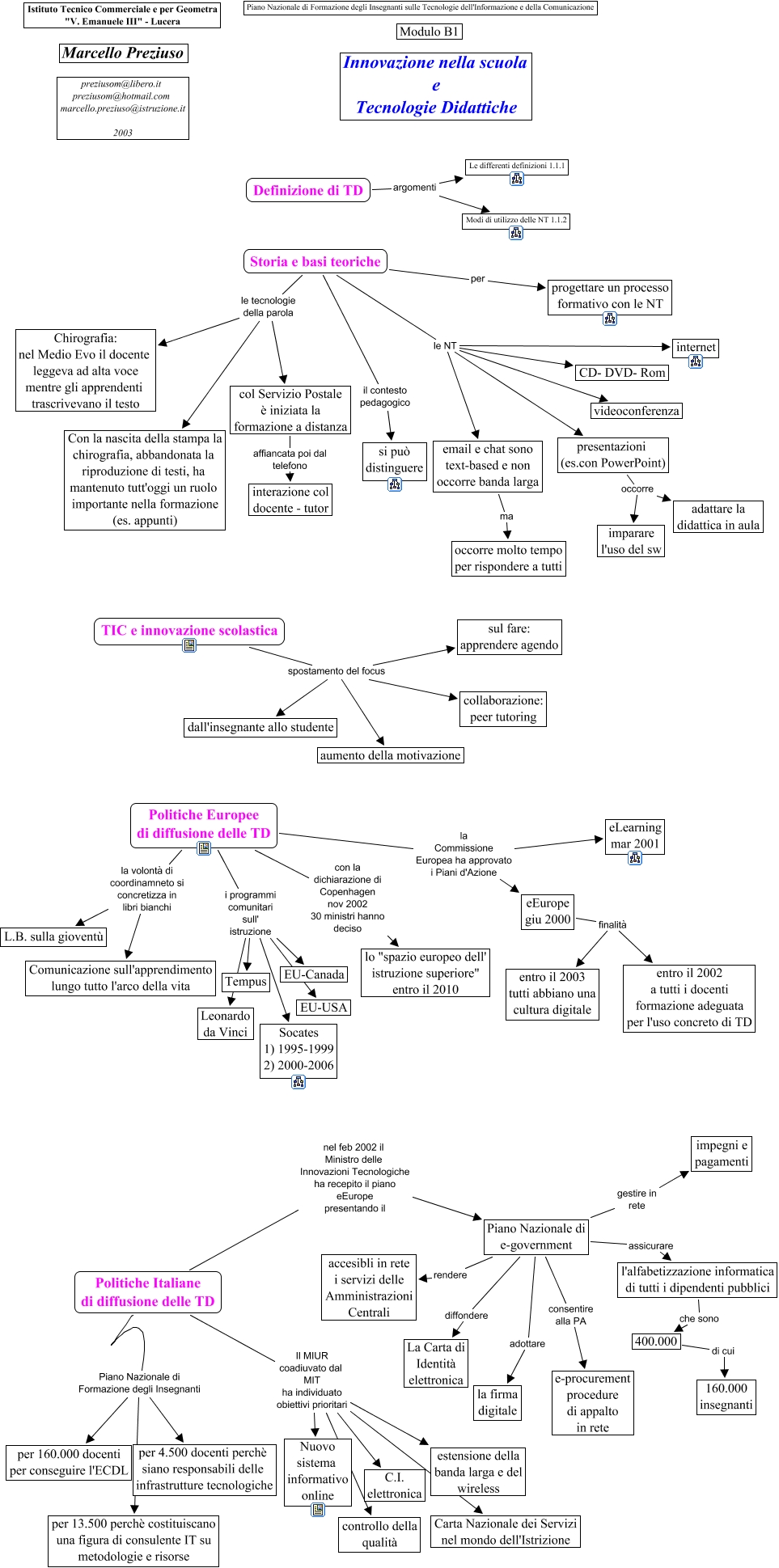
Este Cmap, tiene información relacionada con: Mod. 1 Home, Politiche Italiane di diffusione delle TD Il MIUR coadiuvato dal MIT ha individuato obiettivi prioritari C.I. elettronica, Politiche Europee di diffusione delle TD la Commissione Europea ha approvato i Piani d'Azione eLearning mar 2001, Storia e basi teoriche le NT internet, Storia e basi teoriche le NT email e chat sono text-based e non occorre banda larga, Politiche Italiane di diffusione delle TD Il MIUR coadiuvato dal MIT ha individuato obiettivi prioritari Carta Nazionale dei Servizi nel mondo dell'Istrizione, Storia e basi teoriche le NT videoconferenza, TIC e innovazione scolastica spostamento del focus collaborazione: peer tutoring, col Servizio Postale è iniziata la formazione a distanza affiancata poi dal telefono interazione col docente - tutor, Politiche Europee di diffusione delle TD i programmi comunitari sull' istruzione Leonardo da Vinci, Storia e basi teoriche le tecnologie della parola Con la nascita della stampa la chirografia, abbandonata la riproduzione di testi, ha mantenuto tutt'oggi un ruolo importante nella formazione (es. appunti), Politiche Europee di diffusione delle TD la volontà di coordinamneto si concretizza in libri bianchi Comunicazione sull'apprendimento lungo tutto l'arco della vita, Politiche Italiane di diffusione delle TD Il MIUR coadiuvato dal MIT ha individuato obiettivi prioritari estensione della banda larga e del wireless, Politiche Italiane di diffusione delle TD Piano Nazionale di Formazione degli Insegnanti per 160.000 docenti per conseguire l'ECDL, Piano Nazionale di e-government gestire in rete impegni e pagamenti, Storia e basi teoriche il contesto pedagogico si può distinguere, Storia e basi teoriche le NT CD- DVD- Rom, Politiche Italiane di diffusione delle TD Il MIUR coadiuvato dal MIT ha individuato obiettivi prioritari Nuovo sistema informativo online, Politiche Europee di diffusione delle TD i programmi comunitari sull' istruzione Tempus, Storia e basi teoriche le tecnologie della parola col Servizio Postale è iniziata la formazione a distanza, Politiche Italiane di diffusione delle TD Il MIUR coadiuvato dal MIT ha individuato obiettivi prioritari controllo della qualità