Warning:
JavaScript is turned OFF. None of the links on this page will work until it is reactivated.
If you need help turning JavaScript On, click here.
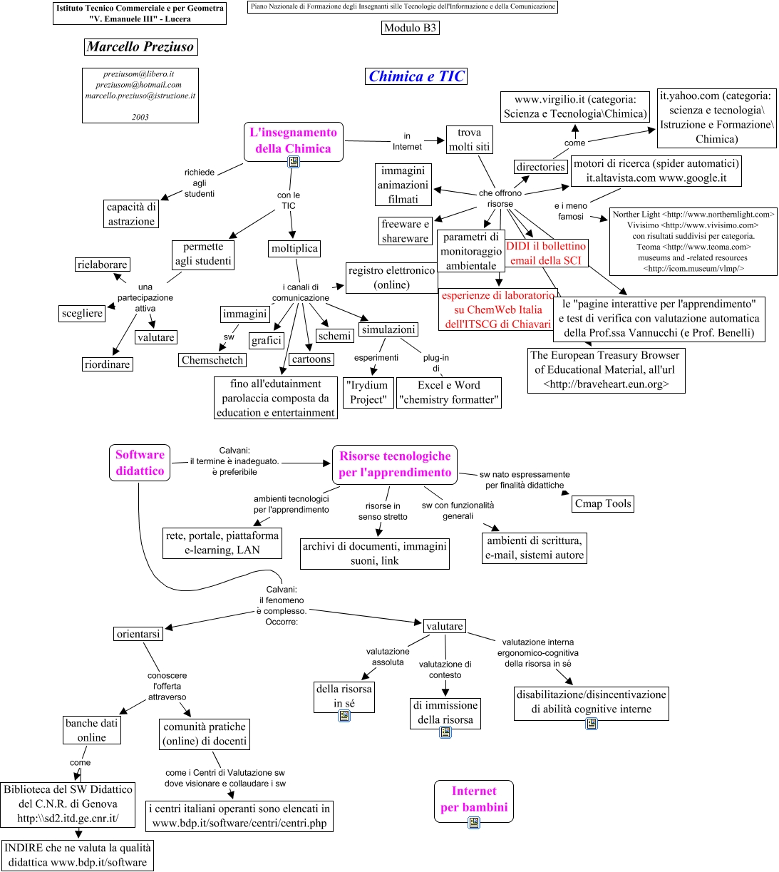
Este Cmap, tiene información relacionada con: Mod. 3 Home, Risorse tecnologiche per l'apprendimento ambienti tecnologici per l'apprendimento rete, portale, piattaforma e-learning, LAN, Software didattico Calvani: il fenomeno è complesso. Occorre: orientarsi, motori di ricerca (spider automatici) it.altavista.com www.google.it e i meno famosi Norther Light <http://www.northernlight.com> Vivisimo <http://www.vivisimo.com> con risultati suddivisi per categoria. Teoma <http://www.teoma.com> museums and -related resources <http://icom.museum/vlmp/>, banche dati online come Biblioteca del SW Didattico del C.N.R. di Genova http:\\sd2.itd.ge.cnr.it/, L'insegnamento della Chimica con le TIC permette agli studenti, simulazioni esperimenti "Irydium Project", permette agli studenti una partecipazione attiva rielaborare, L'insegnamento della Chimica in Internet trova molti siti, Risorse tecnologiche per l'apprendimento sw con funzionalità generali ambienti di scrittura, e-mail, sistemi autore, trova molti siti che offrono risorse parametri di monitoraggio ambientale, trova molti siti che offrono risorse esperienze di laboratorio su ChemWeb Italia dell'ITSCG di Chiavari, trova molti siti che offrono risorse The European Treasury Browser of Educational Material, all'url <http://braveheart.eun.org>, orientarsi conoscere l'offerta attraverso comunità pratiche (online) di docenti, moltiplica i canali di comunicazione schemi, simulazioni plug-in di Excel e Word "chemistry formatter", trova molti siti che offrono risorse freeware e shareware, comunità pratiche (online) di docenti come i Centri di Valutazione sw dove visionare e collaudare i sw i centri italiani operanti sono elencati in www.bdp.it/software/centri/centri.php, Risorse tecnologiche per l'apprendimento sw nato espressamente per finalità didattiche Cmap Tools, moltiplica i canali di comunicazione fino all'edutainment parolaccia composta da education e entertainment, directories come it.yahoo.com (categoria: scienza e tecnologia\ Istruzione e Formazione\ Chimica)