WARNING:
JavaScript is turned OFF. None of the links on this concept map will
work until it is reactivated.
If you need help turning JavaScript On, click here.
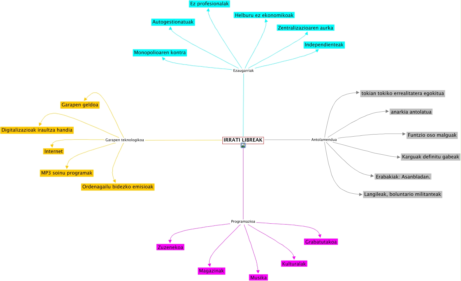
This Concept Map, created with IHMC CmapTools, has information related to: Irrati Libreak, IRRATI LIBREAK Programazioa Grabatutakoa, IRRATI LIBREAK Antolamendua Karguak definitu gabeak, IRRATI LIBREAK Programazioa Zuzenekoa, IRRATI LIBREAK Ezaugarriak Ez profesionalak, IRRATI LIBREAK Antolamendua Langileak, boluntario militanteak, IRRATI LIBREAK Antolamendua Erabakiak: Asanbladan., IRRATI LIBREAK Garapen teknologikoa Digitalizazioak iraultza handia, IRRATI LIBREAK Antolamendua tokian tokiko errealitatera egokitua, IRRATI LIBREAK Garapen teknologikoa Ordenagailu bidezko emisioak, IRRATI LIBREAK Ezaugarriak Zentralizazioaren aurka, IRRATI LIBREAK Programazioa Kulturalak, IRRATI LIBREAK Garapen teknologikoa Garapen geldoa, IRRATI LIBREAK Programazioa Musika, IRRATI LIBREAK Ezaugarriak Autogestionatuak, IRRATI LIBREAK Antolamendua Funtzio oso malguak, IRRATI LIBREAK Ezaugarriak Independienteak, IRRATI LIBREAK Ezaugarriak Helburu ez ekonomikoak, IRRATI LIBREAK Ezaugarriak Monopolioaren kontra, IRRATI LIBREAK Garapen teknologikoa MP3 soinu programak, IRRATI LIBREAK Garapen teknologikoa Internet