WARNING:
JavaScript is turned OFF. None of the links on this concept map will
work until it is reactivated.
If you need help turning JavaScript On, click here.
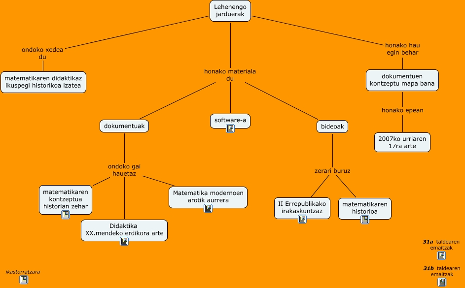
Este Cmap, tiene información relacionada con: Matematikaren didaktikaren Ikuspegi historikoa, Lehenengo jarduerak honako hau egin behar dokumentuen kontzeptu mapa bana, dokumentuak ondoko gai hauetaz matematikaren kontzeptua historian zehar, bideoak zerari buruz matematikaren historioa, Lehenengo jarduerak ondoko xedea du matematikaren didaktikaz ikuspegi historikoa izatea, Lehenengo jarduerak honako materiala du software-a, dokumentuak ondoko gai hauetaz Matematika modernoen arotik aurrera, Lehenengo jarduerak honako materiala du dokumentuak, dokumentuak ondoko gai hauetaz Didaktika XX.mendeko erdikora arte, bideoak zerari buruz II Errepublikako irakaskuntzaz, Lehenengo jarduerak honako materiala du bideoak, dokumentuen kontzeptu mapa bana honako epean 2007ko urriaren 17ra arte