Warning:
JavaScript is turned OFF. None of the links on this page will work until it is reactivated.
If you need help turning JavaScript On, click here.
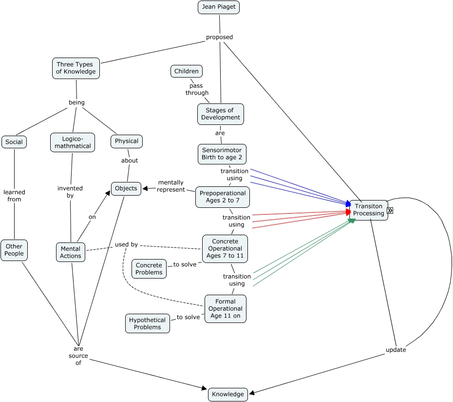
This Concept Map, created with IHMC CmapTools, has information related to: Piaget's Genetical Epistemology, Prepoperational Ages 2 to 7 transition using Accomodation, Physical about Objects, Something different causes Conflict, Concrete Operational Ages 7 to 11 transition using Equilibration, Prepoperational Ages 2 to 7 transition using Concrete Operational Ages 7 to 11, Logico- mathmatical invented by Mental Actions, Prepoperational Ages 2 to 7 mentally represent Objects, Concrete Operational Ages 7 to 11 transition using Accomodation, Concrete Operational Ages 7 to 11 to solve Concrete Problems, Jean Piaget proposed Stages of Development, Objects are source of Knowledge, Something similar update Knowledge, Sensorimotor Birth to age 2 transition using Assimilation, Equilibration update Knowledge, Mental Actions used by Concrete Operational Ages 7 to 11, Concrete Operational Ages 7 to 11 transition using Formal Operational Age 11 on, Children pass through Stages of Development, Three Types of Knowledge being Social, Social learned from Other People, Accomodation uses Something different