Warning:
JavaScript is turned OFF. None of the links on this page will work until it is reactivated.
If you need help turning JavaScript On, click here.
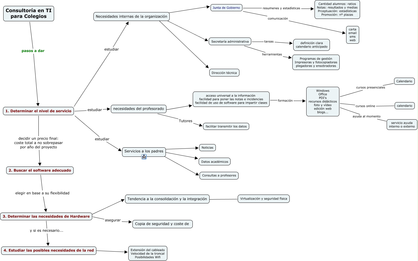
Este Cmap, tiene información relacionada con: Consultoría Colegios, 1. Determinar el nivel de servicio estudiar Servicios a los padres, Servicios a los padres ???? Datos académicos, Secretaría administrativa herramientas Programas de gestión Impresoras y fotocopiadoras plegadoras y ensobradoras, Necesidades internas de la organización ???? Dirección técnica, acceso universal a la información facilidad para poner las notas e incidencias facilidad de uso de software para impartir clases formación Windows Office PDI's recursos didácticos foto y vídeo edición web blogs..., Junta de Gobierno comunicación carta email sms web, Consultoría en TI para Colegios pasos a dar 1. Determinar el nivel de servicio, necesidades del profesorado ???? acceso universal a la información facilidad para poner las notas e incidencias facilidad de uso de software para impartir clases, 1. Determinar el nivel de servicio decidir un precio final: coste total a no sobrepasar por año del proyecto 2. Buscar el software adecuado, Windows Office PDI's recursos didácticos foto y vídeo edición web blogs... ayuda al momento servicio ayuda interno o externo, 3. Determinar las necesidades de Hardware asegurar Copia de seguridad y coste de, Windows Office PDI's recursos didácticos foto y vídeo edición web blogs... cursos online calendario, Secretaría administrativa tareas definición clara calendario anticipado, Servicios a los padres ???? Consultas a profesores, 1. Determinar el nivel de servicio estudiar Necesidades internas de la organización, 1. Determinar el nivel de servicio estudiar necesidades del profesorado, 3. Determinar las necesidades de Hardware ???? Tendencia a la consolidación y la integración, Windows Office PDI's recursos didácticos foto y vídeo edición web blogs... cursos presenciales Calendario, 2. Buscar el software adecuado elegir en base a su flexibilidad 3. Determinar las necesidades de Hardware, Necesidades internas de la organización ???? Junta de Gobierno