Warning:
JavaScript is turned OFF. None of the links on this page will work until it is reactivated.
If you need help turning JavaScript On, click here.
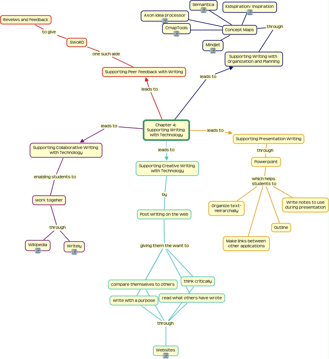
This Concept Map, created with IHMC CmapTools, has information related to: Jonassen Chapter 4 (Seachrist), think critically through write with a purpose, Concept Maps ???? Mindjet, think critically through Websites, think critically through compare themselves to others, Post writing on the web giving them the want to think critically, Powerpoint which helps students to Outline, Supporting Creative Writing with Technology by Post writing on the web, Concept Maps ???? Semantica, Powerpoint which helps students to Write notes to use during presentation, Concept Maps ???? Semantica, Chapter 4: Supporting Writing with Technology leads to Supporting Writing with Organization and Planning, work togeher through Writely, Concept Maps ???? Axon idea processor, work togeher through Wikipedia, Powerpoint which helps students to Make links between other applications, Chapter 4: Supporting Writing with Technology leads to Supporting Peer Feedback with Writing, SWoRD to give Reveiws and Feedback, Chapter 4: Supporting Writing with Technology leads to Supporting Creative Writing with Technology, Post writing on the web giving them the want to read what others have wrote, Post writing on the web giving them the want to write with a purpose