Warning:
JavaScript is turned OFF. None of the links on this page will work until it is reactivated.
If you need help turning JavaScript On, click here.
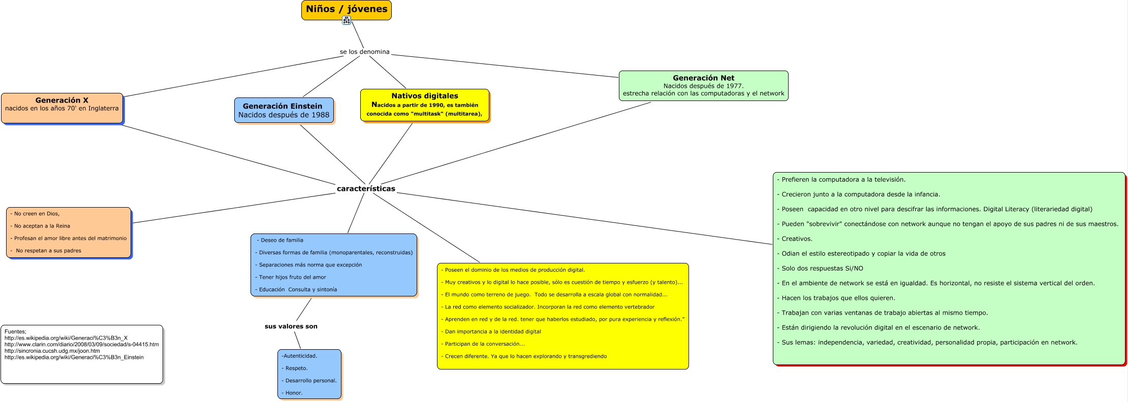
Este Cmap, tiene información relacionada con: niños y jóvenes 2, Generación X nacidos en los años 70' en Inglaterra características - Poseen el dominio de los medios de producción digital. - Muy creativos y lo digital lo hace posible, sólo es cuestión de tiempo y esfuerzo (y talento)... - El mundo como terreno de juego. Todo se desarrolla a escala global con normalidad... - La red como elemento socializador. Incorporan la red como elemento vertebrador - Aprenden en red y de la red. tener que haberlos estudiado, por pura experiencia y reflexión.” - Dan importancia a la identidad digital - Participan de la conversación... - Crecen diferente. Ya que lo hacen explorando y transgrediendo, Niños / jóvenes se los denomina Generación X nacidos en los años 70' en Inglaterra, Generación Net Nacidos después de 1977. estrecha relación con las computadoras y el network características - Deseo de familia - Diversas formas de familia (monoparentales, reconstruidas) - Separaciones más norma que excepción - Tener hijos fruto del amor - Educación Consulta y sintonía, Generación X nacidos en los años 70' en Inglaterra características - Deseo de familia - Diversas formas de familia (monoparentales, reconstruidas) - Separaciones más norma que excepción - Tener hijos fruto del amor - Educación Consulta y sintonía, Generación X nacidos en los años 70' en Inglaterra características - No creen en Dios, - No aceptan a la Reina - Profesan el amor libre antes del matrimonio - No respetan a sus padres, Generación Einstein Nacidos después de 1988 características - Poseen el dominio de los medios de producción digital. - Muy creativos y lo digital lo hace posible, sólo es cuestión de tiempo y esfuerzo (y talento)... - El mundo como terreno de juego. Todo se desarrolla a escala global con normalidad... - La red como elemento socializador. Incorporan la red como elemento vertebrador - Aprenden en red y de la red. tener que haberlos estudiado, por pura experiencia y reflexión.” - Dan importancia a la identidad digital - Participan de la conversación... - Crecen diferente. Ya que lo hacen explorando y transgrediendo, Generación Net Nacidos después de 1977. estrecha relación con las computadoras y el network características - Poseen el dominio de los medios de producción digital. - Muy creativos y lo digital lo hace posible, sólo es cuestión de tiempo y esfuerzo (y talento)... - El mundo como terreno de juego. Todo se desarrolla a escala global con normalidad... - La red como elemento socializador. Incorporan la red como elemento vertebrador - Aprenden en red y de la red. tener que haberlos estudiado, por pura experiencia y reflexión.” - Dan importancia a la identidad digital - Participan de la conversación... - Crecen diferente. Ya que lo hacen explorando y transgrediendo, Generación Net Nacidos después de 1977. estrecha relación con las computadoras y el network características - Prefieren la computadora a la televisión. - Crecieron junto a la computadora desde la infancia. - Poseen capacidad en otro nivel para descifrar las informaciones. Digital Literacy (literariedad digital) - Pueden "sobrevivir" conectándose con network aunque no tengan el apoyo de sus padres ni de sus maestros. - Creativos. - Odian el estilo estereotipado y copiar la vida de otros - Solo dos respuestas Si/NO - En el ambiente de network se está en igualdad. Es horizontal, no resiste el sistema vertical del orden. - Hacen los trabajos que ellos quieren. - Trabajan con varias ventanas de trabajo abiertas al mismo tiempo. - Están dirigiendo la revolución digital en el escenario de network. - Sus lemas: independencia, variedad, creatividad, personalidad propia, participación en network., Nativos digitales Nacidos a partir de 1990, es también conocida como "multitask" (multitarea), características - No creen en Dios, - No aceptan a la Reina - Profesan el amor libre antes del matrimonio - No respetan a sus padres, Nativos digitales Nacidos a partir de 1990, es también conocida como "multitask" (multitarea), características - Poseen el dominio de los medios de producción digital. - Muy creativos y lo digital lo hace posible, sólo es cuestión de tiempo y esfuerzo (y talento)... - El mundo como terreno de juego. Todo se desarrolla a escala global con normalidad... - La red como elemento socializador. Incorporan la red como elemento vertebrador - Aprenden en red y de la red. tener que haberlos estudiado, por pura experiencia y reflexión.” - Dan importancia a la identidad digital - Participan de la conversación... - Crecen diferente. Ya que lo hacen explorando y transgrediendo, Nativos digitales Nacidos a partir de 1990, es también conocida como "multitask" (multitarea), características - Prefieren la computadora a la televisión. - Crecieron junto a la computadora desde la infancia. - Poseen capacidad en otro nivel para descifrar las informaciones. Digital Literacy (literariedad digital) - Pueden "sobrevivir" conectándose con network aunque no tengan el apoyo de sus padres ni de sus maestros. - Creativos. - Odian el estilo estereotipado y copiar la vida de otros - Solo dos respuestas Si/NO - En el ambiente de network se está en igualdad. Es horizontal, no resiste el sistema vertical del orden. - Hacen los trabajos que ellos quieren. - Trabajan con varias ventanas de trabajo abiertas al mismo tiempo. - Están dirigiendo la revolución digital en el escenario de network. - Sus lemas: independencia, variedad, creatividad, personalidad propia, participación en network., Niños / jóvenes se los denomina Generación Einstein Nacidos después de 1988, Niños / jóvenes se los denomina Generación Net Nacidos después de 1977. estrecha relación con las computadoras y el network, - Deseo de familia - Diversas formas de familia (monoparentales, reconstruidas) - Separaciones más norma que excepción - Tener hijos fruto del amor - Educación Consulta y sintonía sus valores son -Autenticidad. - Respeto. - Desarrollo personal. - Honor., Generación Einstein Nacidos después de 1988 características - Deseo de familia - Diversas formas de familia (monoparentales, reconstruidas) - Separaciones más norma que excepción - Tener hijos fruto del amor - Educación Consulta y sintonía, Generación Net Nacidos después de 1977. estrecha relación con las computadoras y el network características - No creen en Dios, - No aceptan a la Reina - Profesan el amor libre antes del matrimonio - No respetan a sus padres, Generación Einstein Nacidos después de 1988 características - Prefieren la computadora a la televisión. - Crecieron junto a la computadora desde la infancia. - Poseen capacidad en otro nivel para descifrar las informaciones. Digital Literacy (literariedad digital) - Pueden "sobrevivir" conectándose con network aunque no tengan el apoyo de sus padres ni de sus maestros. - Creativos. - Odian el estilo estereotipado y copiar la vida de otros - Solo dos respuestas Si/NO - En el ambiente de network se está en igualdad. Es horizontal, no resiste el sistema vertical del orden. - Hacen los trabajos que ellos quieren. - Trabajan con varias ventanas de trabajo abiertas al mismo tiempo. - Están dirigiendo la revolución digital en el escenario de network. - Sus lemas: independencia, variedad, creatividad, personalidad propia, participación en network., Generación X nacidos en los años 70' en Inglaterra características - Prefieren la computadora a la televisión. - Crecieron junto a la computadora desde la infancia. - Poseen capacidad en otro nivel para descifrar las informaciones. Digital Literacy (literariedad digital) - Pueden "sobrevivir" conectándose con network aunque no tengan el apoyo de sus padres ni de sus maestros. - Creativos. - Odian el estilo estereotipado y copiar la vida de otros - Solo dos respuestas Si/NO - En el ambiente de network se está en igualdad. Es horizontal, no resiste el sistema vertical del orden. - Hacen los trabajos que ellos quieren. - Trabajan con varias ventanas de trabajo abiertas al mismo tiempo. - Están dirigiendo la revolución digital en el escenario de network. - Sus lemas: independencia, variedad, creatividad, personalidad propia, participación en network., Niños / jóvenes se los denomina Nativos digitales Nacidos a partir de 1990, es también conocida como "multitask" (multitarea),, Generación Einstein Nacidos después de 1988 características - No creen en Dios, - No aceptan a la Reina - Profesan el amor libre antes del matrimonio - No respetan a sus padres