WARNING:
JavaScript is turned OFF. None of the links on this concept map will
work until it is reactivated.
If you need help turning JavaScript On, click here.
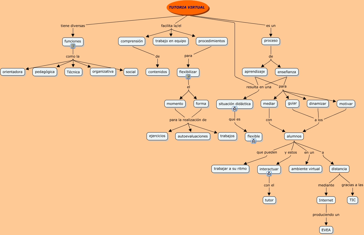
Este Cmap, tiene información relacionada con: tutoria virtual, distancia mediante Internet, forma para la realización de ejercicios, forma para la realización de trabajos, enseñanza para mediar, proceso de enseñanza, TUTORIA VIRTUAL facilita la/el comprensión, flexibilizar el momento, guiar a los alumnos, TUTORIA VIRTUAL tiene diversas funciones, aprendizaje para guiar, motivar a los alumnos, TUTORIA VIRTUAL resulta en una situación didáctica, momento para la realización de autoevaluaciones, alumnos en un ambiente virtual, dinamizar a los alumnos, TUTORIA VIRTUAL facilita la/el trabajo en equipo, proceso de aprendizaje, aprendizaje para dinamizar, momento para la realización de trabajos, TUTORIA VIRTUAL facilita la/el procedimientos