Warning:
JavaScript is turned OFF. None of the links on this page will work until it is reactivated.
If you need help turning JavaScript On, click here.
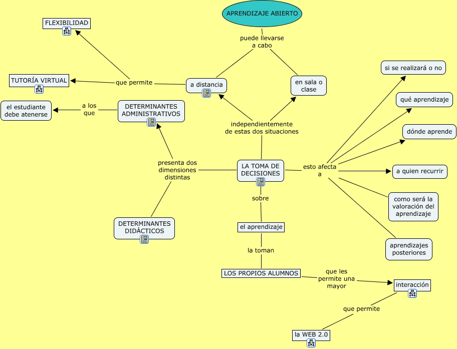
The Concept Map you are trying to access has information related to:
aprendizaje abierto, interacción que permite la WEB 2.0, a distancia que permite TUTOR�?A VIRTUAL, LA TOMA DE DECISIONES presenta dos dimensiones distintas DETERMINANTES ADMINISTRATIVOS, el aprendizaje la toman LOS PROPIOS ALUMNOS, APRENDIZAJE ABIERTO puede llevarse a cabo a distancia, LOS PROPIOS ALUMNOS que les permite una mayor interacción, DETERMINANTES ADMINISTRATIVOS a los que el estudiante debe atenerse, LA TOMA DE DECISIONES esto afecta a si se realizará o no, LA TOMA DE DECISIONES sobre el aprendizaje, LA TOMA DE DECISIONES esto afecta a a quien recurrir