WARNING:
JavaScript is turned OFF. None of the links on this concept map will
work until it is reactivated.
If you need help turning JavaScript On, click here.
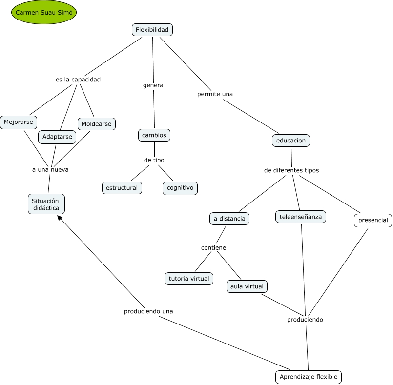
Este Cmap, tiene información relacionada con: Flexibilidad, Flexibilidad es la capacidad Mejorarse, Adaptarse a una nueva Situación didáctica, presencial produciendo Aprendizaje flexible, Flexibilidad es la capacidad Moldearse, Mejorarse a una nueva Situación didáctica, Flexibilidad permite una educacion, Moldearse a una nueva Situación didáctica, aula virtual produciendo Aprendizaje flexible, a distancia contiene tutoria virtual, educacion de diferentes tipos presencial, Flexibilidad genera cambios, Aprendizaje flexible produciendo una Situación didáctica, educacion de diferentes tipos a distancia, teleenseñanza produciendo Aprendizaje flexible, educacion de diferentes tipos teleenseñanza, cambios de tipo estructural, Flexibilidad es la capacidad Adaptarse, cambios de tipo cognitivo, a distancia contiene aula virtual