Warning:
JavaScript is turned OFF. None of the links on this page will work until it is reactivated.
If you need help turning JavaScript On, click here.
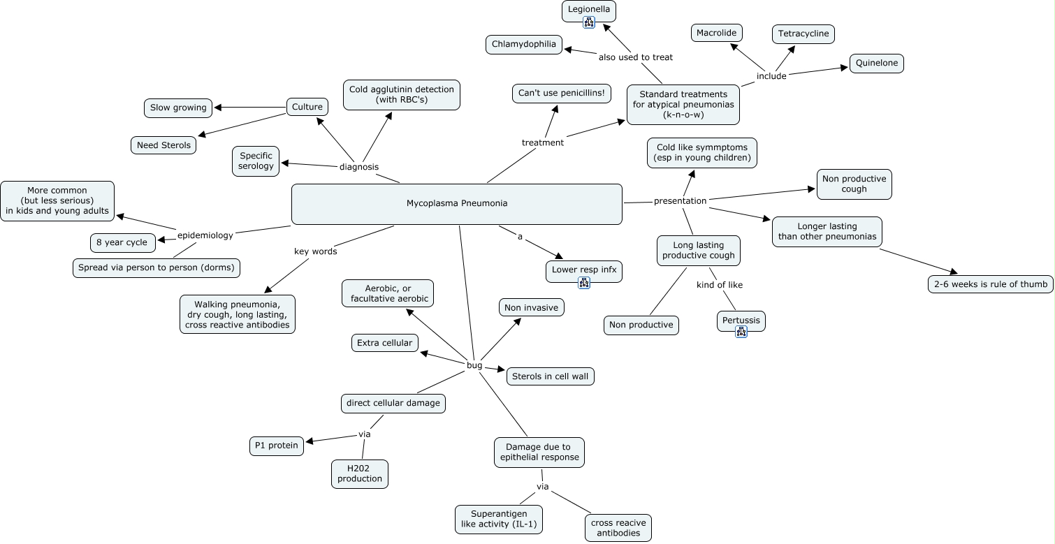
This Concept Map, created with IHMC CmapTools, has information related to: 02h. Mycoplasma Pneumonia, Standard treatments for atypical pneumonias (k-n-o-w) include Quinelone, Damage due to epithelial response via Superantigen like activity (IL-1), direct cellular damage via H202 production, Mycoplasma Pneumonia bug Sterols in cell wall, Mycoplasma Pneumonia treatment Standard treatments for atypical pneumonias (k-n-o-w), direct cellular damage via P1 protein, Longer lasting than other pneumonias 2-6 weeks is rule of thumb, Standard treatments for atypical pneumonias (k-n-o-w) include Macrolide, Mycoplasma Pneumonia presentation Non productive cough, Long lasting productive cough kind of like Pertussis, Mycoplasma Pneumonia bug Extra cellular, Mycoplasma Pneumonia presentation Long lasting productive cough, Mycoplasma Pneumonia epidemiology 8 year cycle, Culture Slow growing, Mycoplasma Pneumonia bug Non invasive, Mycoplasma Pneumonia diagnosis Specific serology, Standard treatments for atypical pneumonias (k-n-o-w) include Tetracycline, Long lasting productive cough Non productive, Mycoplasma Pneumonia diagnosis Culture, Mycoplasma Pneumonia treatment Can't use penicillins!