Warning:
JavaScript is turned OFF. None of the links on this page will work until it is reactivated.
If you need help turning JavaScript On, click here.
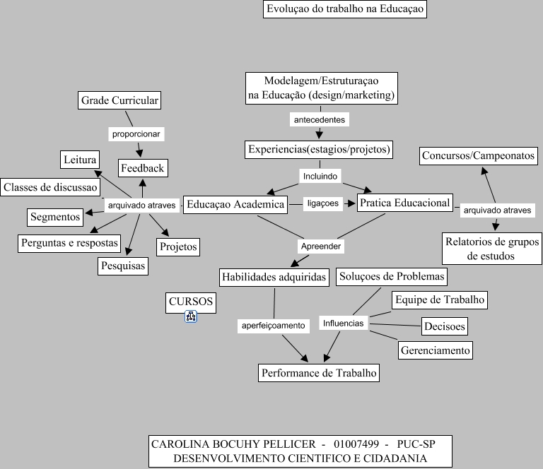
Este Mapa Conceitual tem informações relacionadas a: puc_sp, Educaçao Academica arquivado atraves Projetos, Modelagem/Estruturaçao na Educação (design/marketing) antecedentes Experiencias(estagios/projetos), Educaçao Academica Apreender Habilidades adquiridas, Pratica Educacional Apreender Habilidades adquiridas, Educaçao Academica arquivado atraves Classes de discussao, Educaçao Academica arquivado atraves Pesquisas, Experiencias(estagios/projetos) Incluindo Educaçao Academica, Educaçao Academica arquivado atraves Feedback, Educaçao Academica arquivado atraves Leitura, Educaçao Academica arquivado atraves Segmentos, Educaçao Academica arquivado atraves Pesquisas, Educaçao Academica arquivado atraves Feedback, Equipe de Trabalho Influencias Performance de Trabalho, Educaçao Academica arquivado atraves Segmentos, Educaçao Academica arquivado atraves Classes de discussao, Pratica Educacional Apreender Habilidades adquiridas, Educaçao Academica arquivado atraves Perguntas e respostas, Educaçao Academica arquivado atraves Classes de discussao, Educaçao Academica arquivado atraves Leitura, Pratica Educacional Apreender Habilidades adquiridas