Warning:
JavaScript is turned OFF. None of the links on this page will work until it is reactivated.
If you need help turning JavaScript On, click here.
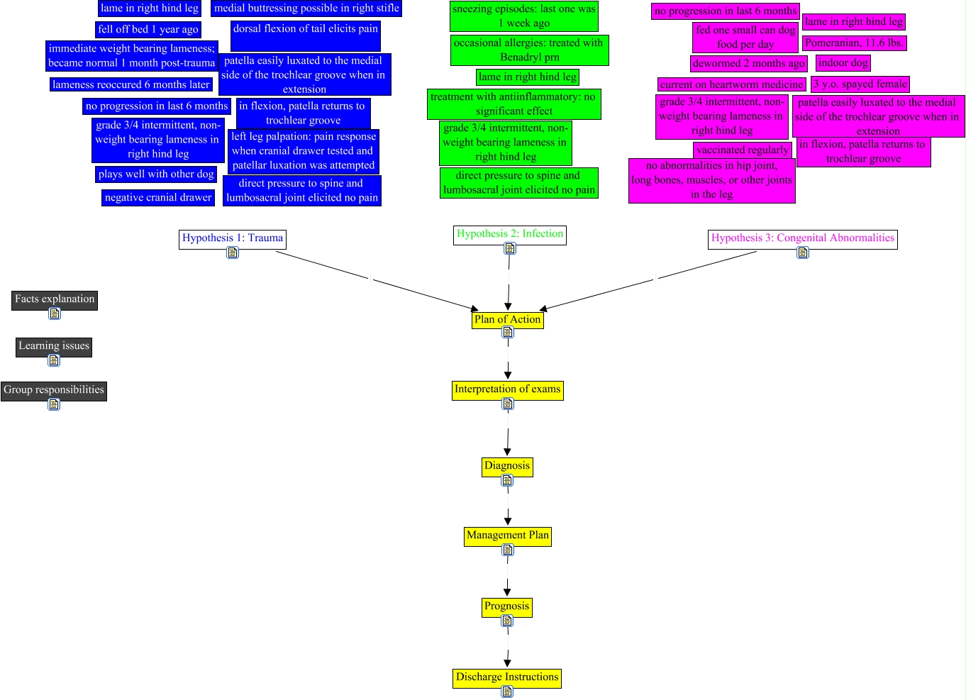
This Concept Map, created with IHMC CmapTools, has information related to: Case02_Group07, Hypothesis 1: Trauma Plan of Action, Diagnosis Management Plan, Prognosis Discharge Instructions, Hypothesis 2: Infection Plan of Action, Management Plan Prognosis, Interpretation of exams Diagnosis, Hypothesis 3: Congenital Abnormalities Plan of Action, Plan of Action Interpretation of exams