Warning:
JavaScript is turned OFF. None of the links on this page will work until it is reactivated.
If you need help turning JavaScript On, click here.
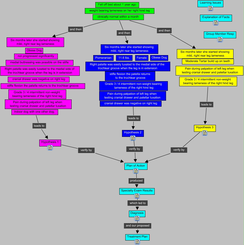
This Concept Map, created with IHMC CmapTools, has information related to: Case02_Group13, Pain during palpation of left leg when testing cranial drawer and patellar luxation leads to Hypothesis 2, Hypothesis 3 verify by Plan of Action, clinically normal within a month and then Six months later she started showing mild, right rear leg lameness, Indoor dog with one other dog. leads to Hypothesis 1, Plan of Action produced Specialty Exam Results, Diagnosis and our proposed Treatment Plan, clinically normal within a month and then Six months later she started showing mild, right rear leg lameness, clinically normal within a month and then Six months later she started showing mild, right rear leg lameness, Specialty Exam Results which led to Diagnosis, Hypothesis 1 verify by Plan of Action, Hypothesis 2 verify by Plan of Action, Grade 3 / 4 intermittent non-weight bearing lameness of the right hind leg leads to Hypothesis 3