Warning:
JavaScript is turned OFF. None of the links on this page will work until it is reactivated.
If you need help turning JavaScript On, click here.
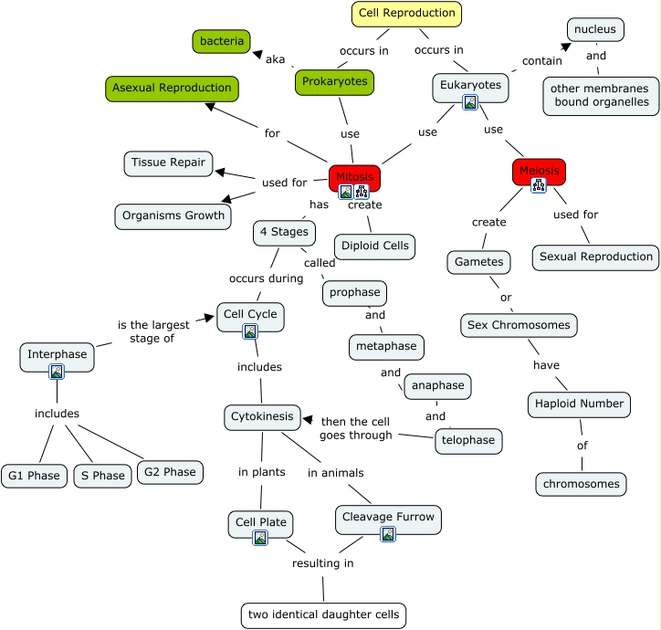
This Concept Map, created with IHMC CmapTools, has information related to: cell reproduction ch, Cytokinesis in plants Cell Plate, Eukaryotes use Meiosis, Haploid Number of chromosomes, metaphase and anaphase, anaphase and telophase, Eukaryotes contain nucleus, Meiosis create Gametes, 4 Stages called prophase, prophase and metaphase, Interphase includes G2 Phase, Mitosis has 4 Stages, Interphase includes G1 Phase, Interphase is the largest stage of Cell Cycle, Cell Cycle includes Cytokinesis, Eukaryotes use Mitosis, Prokaryotes aka bacteria, Sex Chromosomes have Haploid Number, Gametes or Sex Chromosomes, Cell Reproduction occurs in Prokaryotes, telophase then the cell goes through Cytokinesis