Warning:
JavaScript is turned OFF. None of the links on this page will work until it is reactivated.
If you need help turning JavaScript On, click here.
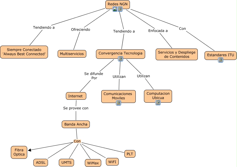
This Concept Map, created with IHMC CmapTools, has information related to: redes_ngn, Convergencia Tecnologia Utilizan Comunicaciones Moviles, Convergencia Tecnologia Utilizan Computacion Ubicua, Redes NGN Tendiendo a Convergencia Tecnologia, Redes NGN Tendiendo a Siempre Conectado 'Always Best Connected', UMTS Con Fibra Optica, ADSL Con Fibra Optica, Banda Ancha Con Fibra Optica, Internet Se provee con Banda Ancha, WiFI Con Fibra Optica, Convergencia Tecnologia Se difunde Por Internet, Redes NGN Con Estandares ITU, WiMax Con Fibra Optica, Redes NGN Enfocada a Servicios y Despliege de Contenidos, Redes NGN Ofreciendo Multiservicios, PLT Con Fibra Optica