Warning:
JavaScript is turned OFF. None of the links on this page will work until it is reactivated.
If you need help turning JavaScript On, click here.
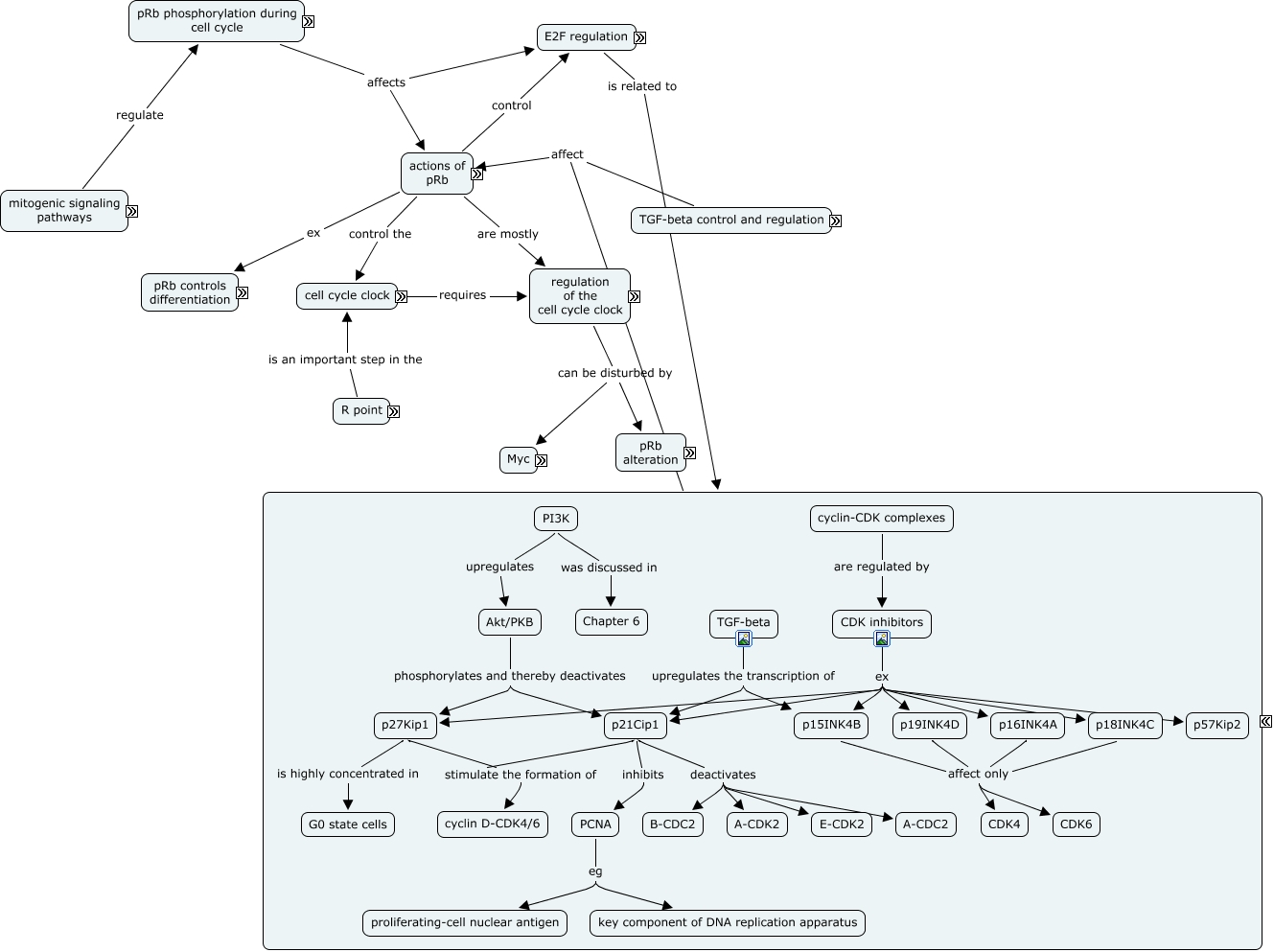
This Concept Map, created with IHMC CmapTools, has information related to: Chapter 8, E-CDK2 prepares proteins for the centrosome, Smad3-Smad4 comples activates transcription of p15INK45, p15 ink4B inhibits D-CDK4/6, E-CDK2 forms Hyperphosphorylated pRB, hypophosphorylated depending on the phase of the cell cycle, TGF-beta antagonizes tumor progression, pRb gets hyperphosphorylated, cell cycle clock requires regulation of the cell cycle clock, Myc prevents transcription of Miz-1, restriction point aka R point, T oncoprotein have cellular targets, cellular targets are members of pocket proteins, p21Cip1 deactivates A-CDK2, TGF-beta upregulates the transcription of p21Cip1, cell cycle includes mitosis, cyclin E phosphorylates and deactivates p27Kip1, tumor progression ex CML, E-CDK2 hyperphosphorylates pRB, pRb phosphorylation during cell cycle affects actions of pRb, actions of pRb are mostly regulation of the cell cycle clock