Warning:
JavaScript is turned OFF. None of the links on this page will work until it is reactivated.
If you need help turning JavaScript On, click here.
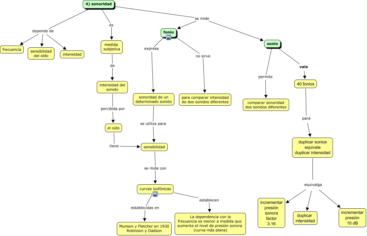
This Concept Map, created with IHMC CmapTools, has information related to: MAPA 5B Sonoridad, 40 fonios para duplicar sonios equivale duplicar intensidad, fonio no sirve para comparar intensidad de dos sonidos diferentes, sonio permite comparar sonoridad dos sonidos diferentes, 4) sonoridad se mide fonio, 4) sonoridad es medida subjetiva, medida subjetiva de intensidad del sonido, duplicar sonios equivale duplicar intensidad equivalga incrementar presión sonora factor 3.16, sonoridad de un determinado sonido se utiliza para sensibilidad, 4) sonoridad depende de intensidad, duplicar sonios equivale duplicar intensidad equivalga incrementar presión 10 dB, curvas isofónicas establecen La dependencia con la frecuencia es menor a medida que aumenta el nivel de presión sonora (curva más plana), curvas isofónicas establecidas en Munson y Fletcher en 1930 Robinson y Dadson, sensibilidad se mide con curvas isofónicas, duplicar sonios equivale duplicar intensidad equivalga duplicar intensidad, 4) sonoridad depende de sensibilidad del oído, 4) sonoridad depende de frecuencia, el oído tiene sensibilidad, intensidad del sonido percibida por el oído, sonio vale 40 fonios, 4) sonoridad se mide sonio