Warning:
JavaScript is turned OFF. None of the links on this page will work until it is reactivated.
If you need help turning JavaScript On, click here.
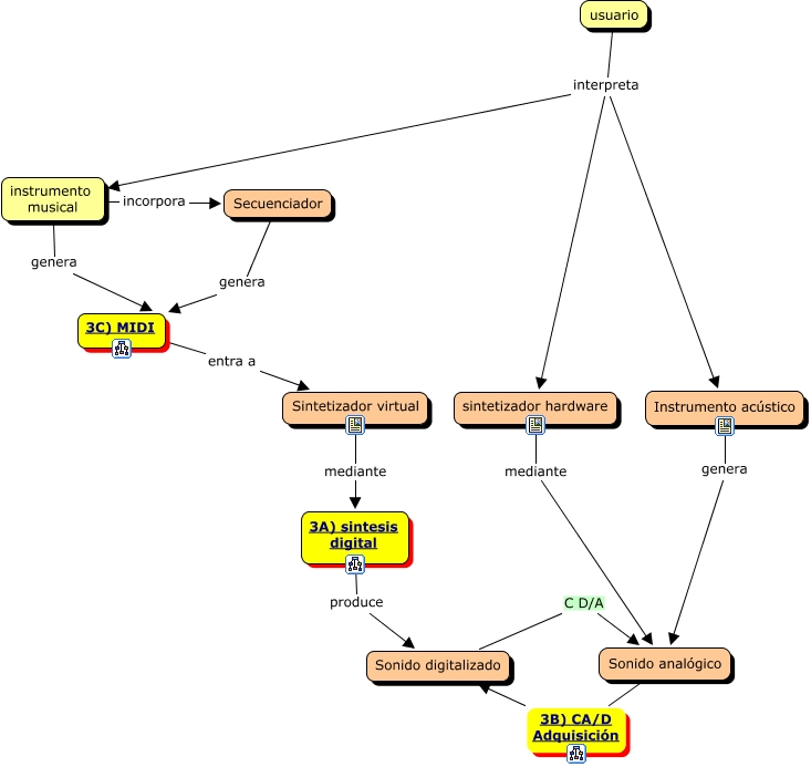
This Concept Map, created with IHMC CmapTools, has information related to: MAPA 1B_genera, Sonido digitalizado C D/A Sonido analógico, usuario interpreta Instrumento acústico, Instrumento acústico genera Sonido analógico, Sonido analógico 3B) CA/D Adquisición Sonido digitalizado, Sintetizador virtual mediante 3A) sintesis digital, usuario interpreta sintetizador hardware, instrumento musical genera 3C) MIDI, usuario interpreta instrumento musical, Secuenciador genera 3C) MIDI, sintetizador hardware mediante Sonido analógico, instrumento musical incorpora Secuenciador, 3A) sintesis digital produce Sonido digitalizado, 3C) MIDI entra a Sintetizador virtual