Warning:
JavaScript is turned OFF. None of the links on this page will work until it is reactivated.
If you need help turning JavaScript On, click here.
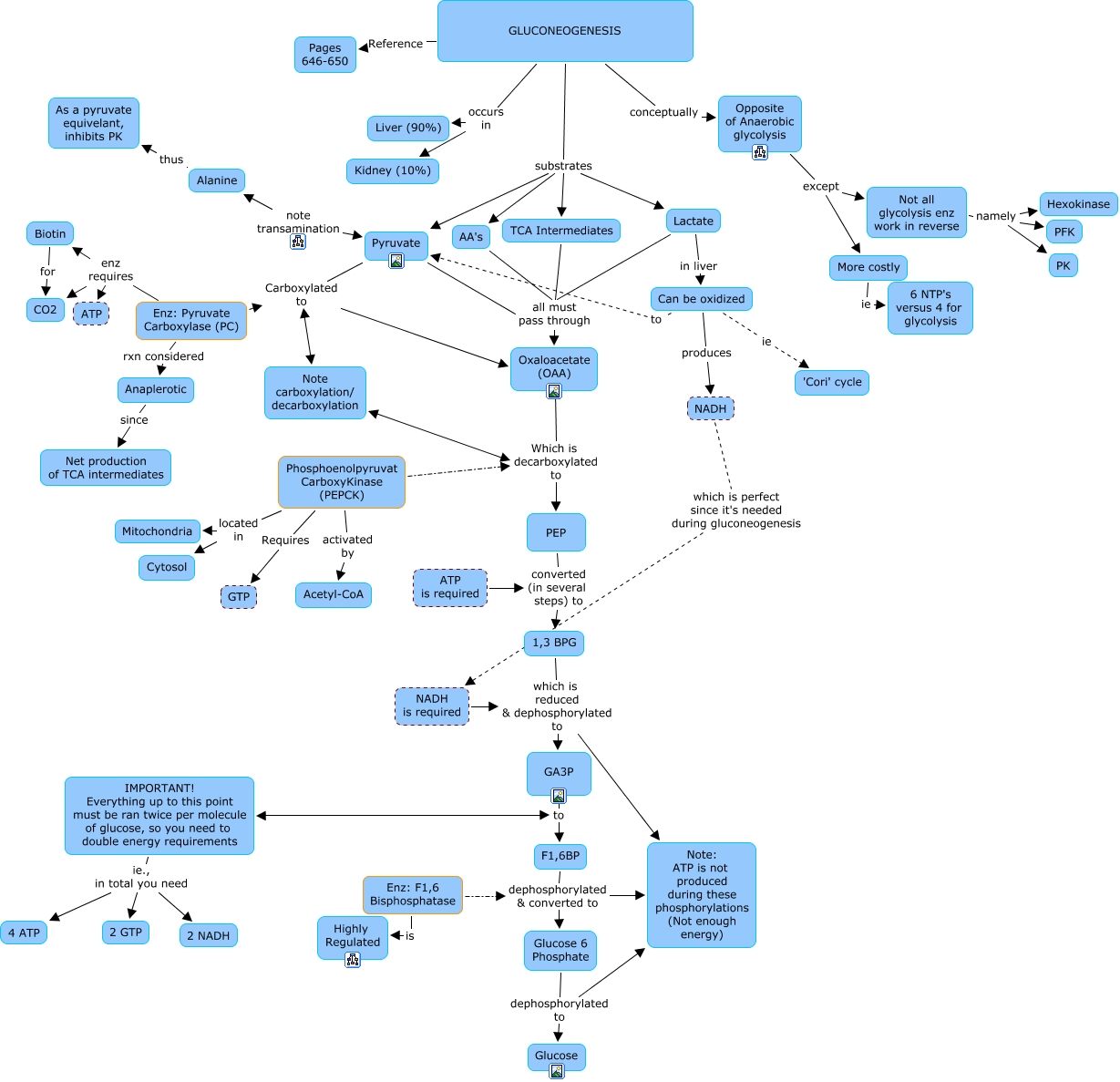
This Concept Map, created with IHMC CmapTools, has information related to: 17. Gluconeogenesis, Not all glycolysis enz work in reverse namely Hexokinase, Glucose 6 Phosphate dephosphorylated to Glucose, Glucose 6 Phosphate dephosphorylated to Note: ATP is not produced during these phosphorylations (Not enough energy), More costly ie 6 NTP's versus 4 for glycolysis, Lactate in liver Can be oxidized, 1,3 BPG which is reduced & dephosphorylated to Note: ATP is not produced during these phosphorylations (Not enough energy), Enz: F1,6 Bisphosphatase dephosphorylated & converted to Glucose 6 Phosphate, GLUCONEOGENESIS substrates Pyruvate, Alanine thus As a pyruvate equivelant, inhibits PK, F1,6BP dephosphorylated & converted to Glucose 6 Phosphate, NADH is required which is reduced & dephosphorylated to Note: ATP is not produced during these phosphorylations (Not enough energy), TCA Intermediates all must pass through Oxaloacetate (OAA), Enz: Pyruvate Carboxylase (PC) rxn considered Anaplerotic, NADH is required which is reduced & dephosphorylated to GA3P, GLUCONEOGENESIS substrates AA's, GLUCONEOGENESIS conceptually Opposite of Anaerobic glycolysis, Enz: Pyruvate Carboxylase (PC) enz requires Biotin, Not all glycolysis enz work in reverse namely PK, Enz: Pyruvate Carboxylase (PC) enz requires CO2, Can be oxidized ie 'Cori' cycle