Warning:
JavaScript is turned OFF. None of the links on this page will work until it is reactivated.
If you need help turning JavaScript On, click here.
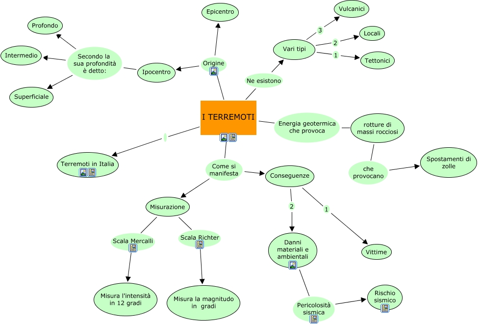
Questa Cmap, creata con IHMC CmapTools, contiene informazioni relative a: Mappa terremoti, Ipocentro Secondo la sua profondità è detto: Superficiale, I TERREMOTI Come si manifesta Conseguenze, Danni materiali e ambientali Pericolosità sismica Rischio sismico, I TERREMOTI Terremoti in Italia, Conseguenze 2 Danni materiali e ambientali, I TERREMOTI Origine Epicentro, I TERREMOTI Ne esistono Vari tipi, I TERREMOTI Energia geotermica che provoca rotture di massi rocciosi, I TERREMOTI Come si manifesta Misurazione, Vari tipi 1 Tettonici, Misurazione Scala Mercalli Misura l'intensità in 12 gradi, Misurazione Scala Richter Misura la magnitudo in gradi, rotture di massi rocciosi che provocano Spostamenti di zolle, Vari tipi 2 Locali, Ipocentro Secondo la sua profondità è detto: Intermedio, Conseguenze 1 Vittime, Ipocentro Secondo la sua profondità è detto: Profondo, Vari tipi 3 Vulcanici, I TERREMOTI Origine Ipocentro