Warning:
JavaScript is turned OFF. None of the links on this page will work until it is reactivated.
If you need help turning JavaScript On, click here.
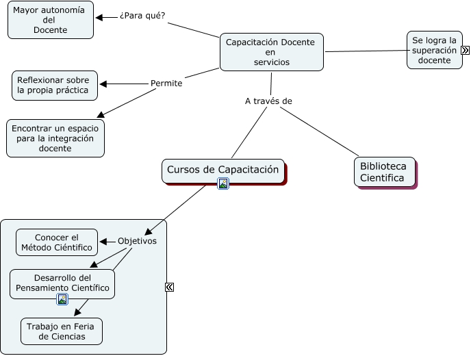
Este Cmap, tiene información relacionada con: Capacitación, Capacitación Docente en servicios A través de Biblioteca Cientifica, Cursos de Capacitación Objetivos Conocer el Método Ciéntifico, Capacitación Docente en servicios ¿Para qué? Mayor autonomía del Docente, Capacitación Docente en servicios Permite Encontrar un espacio para la integración docente, Cursos de Capacitación Objetivos Trabajo en Feria de Ciencias, Cursos de Capacitación Objetivos Desarrollo del Pensamiento Científico, Capacitación Docente en servicios Atiende * intereses de los docentes, Capacitación Docente en servicios A través de Cursos de Capacitación, Capacitación Docente en servicios Permite Reflexionar sobre la propia práctica, Capacitación Docente en servicios Atiende * Dificultad para abordar la diversidad de aprendizajes, Capacitación Docente en servicios Atiende * Tiempos flexibles, Capacitación Docente en servicios Atiende * Necesidad de atender a la diversidad, Capacitación Docente en servicios Atiende * intereses de los docentes