Warning:
JavaScript is turned OFF. None of the links on this page will work until it is reactivated.
If you need help turning JavaScript On, click here.
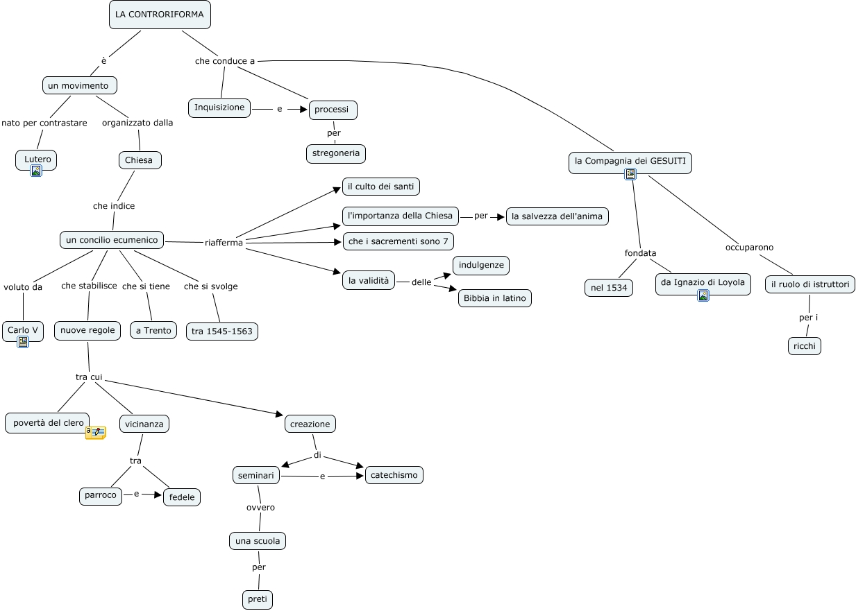
Questa Cmap, creata con IHMC CmapTools, contiene informazioni relative a: Marzolo_Rossini, la Compagnia dei GESUITI occuparono il ruolo di istruttori, seminari e catechismo, LA CONTRORIFORMA che conduce a processi, un movimento nato per contrastare Lutero, parroco e fedele, un concilio ecumenico che si svolge tra 1545-1563, un concilio ecumenico riafferma che i sacrementi sono 7, LA CONTRORIFORMA è un movimento, una scuola per preti, LA CONTRORIFORMA che conduce a la Compagnia dei GESUITI, la Compagnia dei GESUITI fondata nel 1534, nuove regole tra cui vicinanza, la validità delle indulgenze, nuove regole tra cui povertà del clero, il ruolo di istruttori per i ricchi, creazione di catechismo, vicinanza tra fedele, LA CONTRORIFORMA che conduce a Inquisizione, creazione di seminari, un concilio ecumenico riafferma il culto dei santi