WARNING:
JavaScript is turned OFF. None of the links on this concept map will
work until it is reactivated.
If you need help turning JavaScript On, click here.
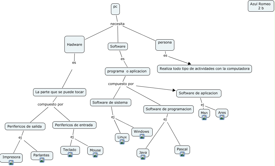
Este Cmap, tiene información relacionada con: romeo Hard y soft, Hadware es La parte que se puede tocar, Perifericos de salida ej Parlantes, Software de programacion ej Pascal, Perifericos de entrada ej Mouse, Perifericos de entrada ej Teclado, persona es Realiza todo tipo de actividades con la computadora, Software de sistema ej Windows, pc necesita Software, La parte que se puede tocar compuesto por Perifericos de entrada, La parte que se puede tocar compuesto por Perifericos de salida, pc necesita persona, Perifericos de salida ej Impresora, programa o aplicacion compuesto por Software de sistema, Software de aplicacion ej Msn, pc necesita Hadware, programa o aplicacion compuesto por Software de programacion, Software de sistema ej Linux, programa o aplicacion compuesto por Software de aplicacion, Software de aplicacion ej Ares, Software es programa o aplicacion