WARNING:
JavaScript is turned OFF. None of the links on this concept map will
work until it is reactivated.
If you need help turning JavaScript On, click here.
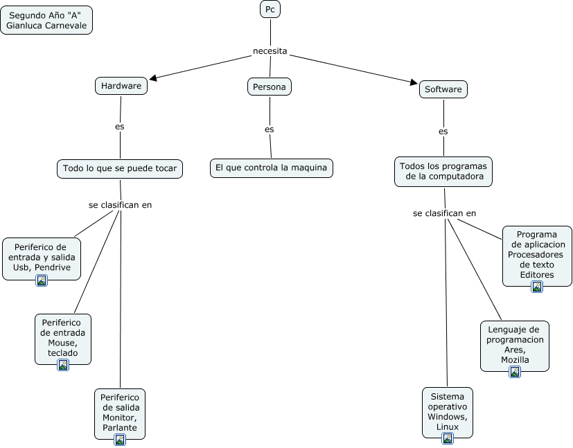
Este Cmap, tiene información relacionada con: carnevale Hard y Soft, Persona es El que controla la maquina, Pc necesita Hardware, Todo lo que se puede tocar se clasifican en Periferico de entrada y salida Usb, Pendrive, Todos los programas de la computadora se clasifican en Sistema operativo Windows, Linux, Todos los programas de la computadora se clasifican en Lenguaje de programacion Ares, Mozilla, Software es Todos los programas de la computadora, Todos los programas de la computadora se clasifican en Programa de aplicacion Procesadores de texto Editores, Pc necesita Software, Todo lo que se puede tocar se clasifican en Periferico de salida Monitor, Parlante, Todo lo que se puede tocar se clasifican en Periferico de entrada Mouse, teclado, Pc necesita Persona, Hardware es Todo lo que se puede tocar