WARNING:
JavaScript is turned OFF. None of the links on this concept map will
work until it is reactivated.
If you need help turning JavaScript On, click here.
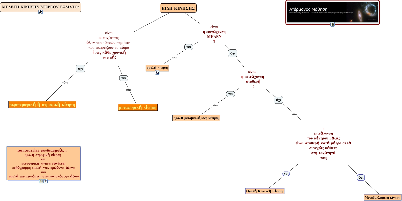
This Concept Map, created with IHMC CmapTools, has information related to: είδη κίνησης, ναι τότε ομαλή κίνηση, ΕΙΔΗ ΚΙΝΗΣΗΣ είναι η επιτάχυνση ΜΗΔΕΝ ? όχι, όχι τότε περιστροφική ή στροφική κίνηση, ΕΙΔΗ ΚΙΝΗΣΗΣ είναι οι ταχύτητες όλων των υλικών σημείων που απαρτίζουν το σώμα ίδιες κάθε χρονική στιγμή; ναι, η επιτάχυνση του κέντρου μάζας είναι σταθερή κατά μέτρο αλλά συνεχώς κάθετη στη ταχύτητά του; ναι Ομαλή Κυκλική Κίνηση, ΕΙΔΗ ΚΙΝΗΣΗΣ είναι η επιτάχυνση ΜΗΔΕΝ ? ναι, ναι τότε ομαλά μεταβαλλόμενη κίνηση, όχι τότε η επιτάχυνση του κέντρου μάζας είναι σταθερή κατά μέτρο αλλά συνεχώς κάθετη στη ταχύτητά του;, όχι είναι η επιτάχυνση σταθερή ; ναι, η επιτάχυνση του κέντρου μάζας είναι σταθερή κατά μέτρο αλλά συνεχώς κάθετη στη ταχύτητά του; όχι Μεταβαλλόμενη κίνηση, όχι είναι η επιτάχυνση σταθερή ; όχι, ΕΙΔΗ ΚΙΝΗΣΗΣ είναι οι ταχύτητες όλων των υλικών σημείων που απαρτίζουν το σώμα ίδιες κάθε χρονική στιγμή; όχι, ναι τότε μεταφορική κίνηση