WARNING:
JavaScript is turned OFF. None of the links on this concept map will
work until it is reactivated.
If you need help turning JavaScript On, click here.
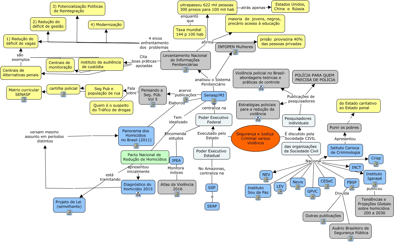
Esse mapa conceitual, produzido no IHMC CmapTools, tem a informação relacionada a: Segurança Pública, versam mesmo assunto em períodos distintos Panorama dos Homicídios no Brasil (2011), FBSP Divulda Outras publicações, SSP e SEAP, das organizações da Sociedade Civil Nacional CESeC, Levantamento Nacional de Informações Penitenciárias Cita boas práticas apoiadas Centrais de monitoração, ultrapassou 622 mil pessoas 300 presos para 100 mil hab enquanto que Taxa mundial 144 p 100 hab, Levantamento Nacional de Informações Penitenciárias afirma ultrapassou 622 mil pessoas 300 presos para 100 mil hab, Levantamento Nacional de Informações Penitenciárias 4 eixos enfrentamento dos problemas 3) Potencialização Políticas de Reintegração, Levantamento Nacional de Informações Penitenciárias 4 eixos enfrentamento dos problemas 2) Redução do déficit de gestão, ultrapassou 622 mil pessoas 300 presos para 100 mil hab atrás apenas Estados Unidos, China e Rússia, Punir os pobres do Estado caritativo ao Estado penal, Seg Pub e população de rua ???? cartilha policial, FBSP Divulda Auário Brasileiro de Segurança Pública, Poder Executivo Federal Encomenda estudos IPEA, Senasp/MJ Elaborou Panorama dos Homicídios no Brasil (2011), Seg Pub e população de rua ???? Matriz curricular SENASP, instituto da audiência de custódia são exemplos 1) Redução do déficit de vagas, Pesquisadores individuais Publicações de pesquisadores Violência policial no Brasil- abordagens teóricas e práticas de controle, Levantamento Nacional de Informações Penitenciárias Cita boas práticas apoiadas instituto da audiência de custódia, Levantamento Nacional de Informações Penitenciárias afirma prisão provisória 40% das pessoas privadas