IHMC Public Cmaps (3)

        Users (create your own folder...)
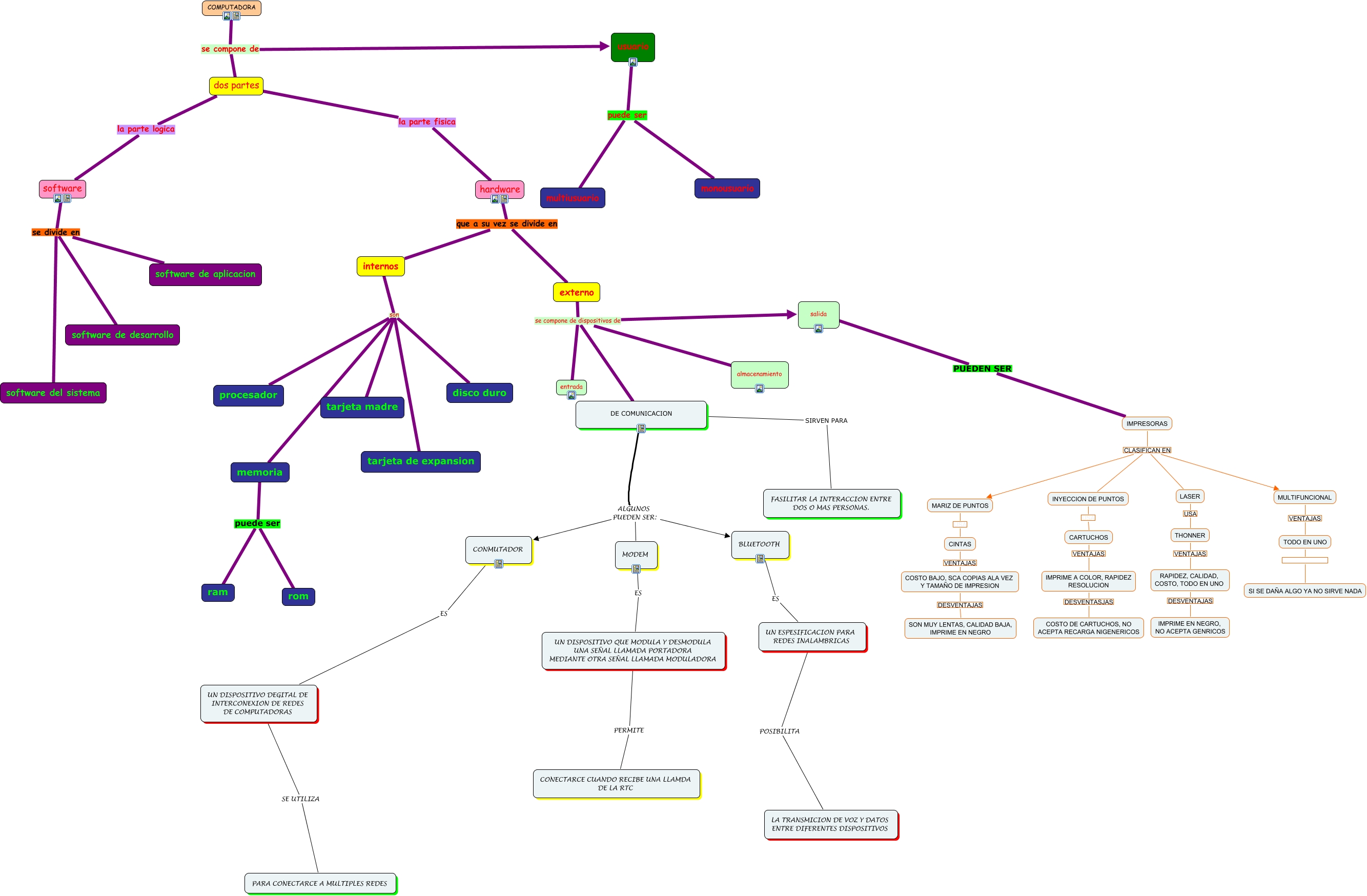
            CEBINFORMATICA
                GRUPO302
                    elizabeth hernandez perez N_L 18
                    RECURSOS

                        5. DISPOSITIVOS DE ENTRADA.pptx
                        9GCA8P9M9HCASUVP88CAEV50F5CACHP40BCA5L29FRCAK5NMZJCANWC3FRCAEAMH56CA3YPDGWCAYREOVOCA7NM3G0CAV1YLLHCALFX2OHCA6NE4N4CA080Z9LCA9RZN5VCAUY6L3GCAV5924H.jpg
                        Antena.png
                        ANTENAA.png
                        BLUETOOHT.pptx
                        bluetooth.jpg
                        CELULAR.png
                        ciclio_de_trabajo_de_un_usuario_de_computadoras[1].jpg
                        CIFRADOO.png
                        COAXIAL.png
                        coaxial1.png
                        computadora.pptm
                        computadora 3.jpg
                        DECO.png
                        dispo.jpg
                        DISPOSITIVOS DE COMUNICACION.pptx
                        DOMO.pptx
                        IMPRESORA.pptx
                        Inyección de puntos.pptx
                        IP.png
                        laser.pptx
                        Matriz de puntos.pptx
                        modem.jpg
                        modem wifi.png
                        ORBITAAAA.png
                        png-clipart-panasonic-kx-tsc11b-telephone-panasonic-kx-tsc-11-land-phone-electronics-telephone-call.png
                        SEÑAL.png
                        software.pptx
                        targeta de red.pptx
                        tarjeta.jpg
                        TARJETAS DE RED.pptx
                        TELEFONOOOOO.png
                        TELEVISION.png
                        thoner.jpg
                        USUARIO.pptx
                        VIDEOO.png
                        wlan.jpg