IHMC Public Cmaps (3)

        Users (create your own folder...)
            ITAS - V Emanuele II -Naples Italy
                Mappe Prof Ruocco
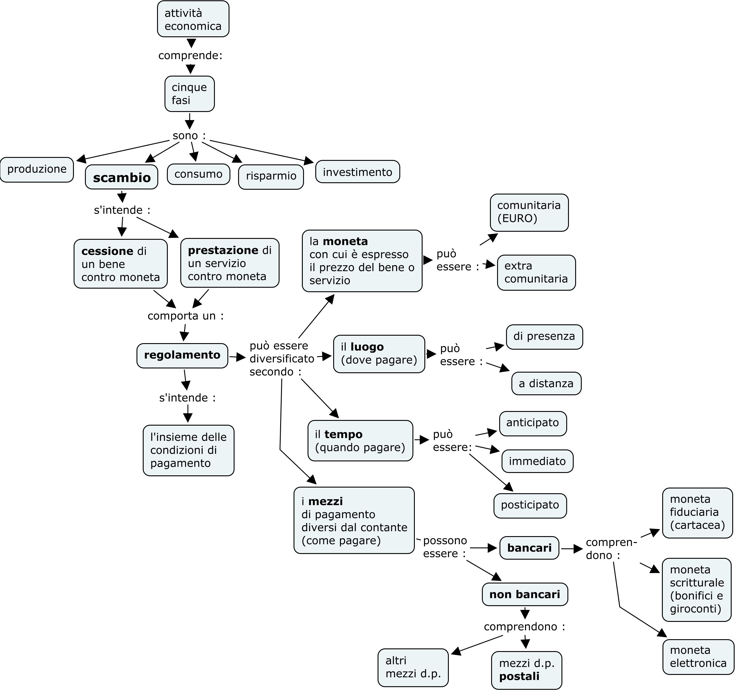
                mezzi di regolamento

                    Risorse per mezzi di regolamento-mappa generale-BeN
                    Risorse per mezzi di regolamento-mappa generale-COLORATA
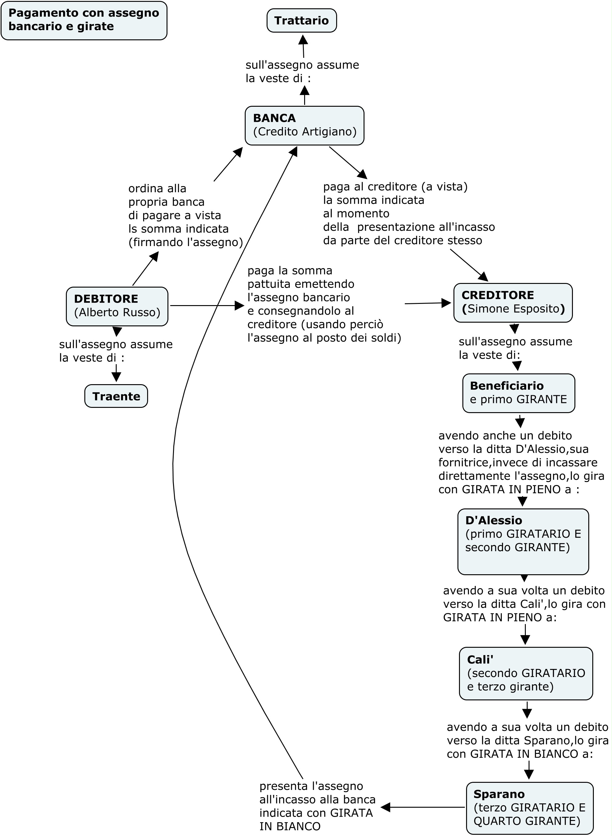
                    ASSEGNO BANCARIO-EMISSIONE E GIRATE.cmap
                    ASSEGNO BANCARIO-EMISSIONE E GIRATE-JPG.jpg
                    assegno bancario -emissione-girate-rischi-Prof G. Ruocco-BN.cmap
                    assegno bancario -emissione-girate-rischi-Prof G. Ruocco-COLORATA.cmap
                    assegno bancario puzzle map -Prof Ruocco.cmap
                    assegno bancario-rischi-completa-Prof Ruocco.cmap
                    assegno circolare-emissione e pagamento.cmap
                    assegno CIRCOLARE -emissione-girate-rischi-Prof G. Ruocco-BN.cmap
                    assegno CIRCOLARE -emissione-girate-rischi-Prof G. Ruocco-COLORATA.cmap
                    mezzi di regolamento-mappa generale-BeN.cmap
                    mezzi di regolamento-mappa generale-COLORATA.cmap
                    scambio e MDR-jpg.jpg
                    Scambio e mezzi di regolamento.cmap