WARNING:
JavaScript is turned OFF. None of the links on this concept map will
work until it is reactivated.
If you need help turning JavaScript On, click here.
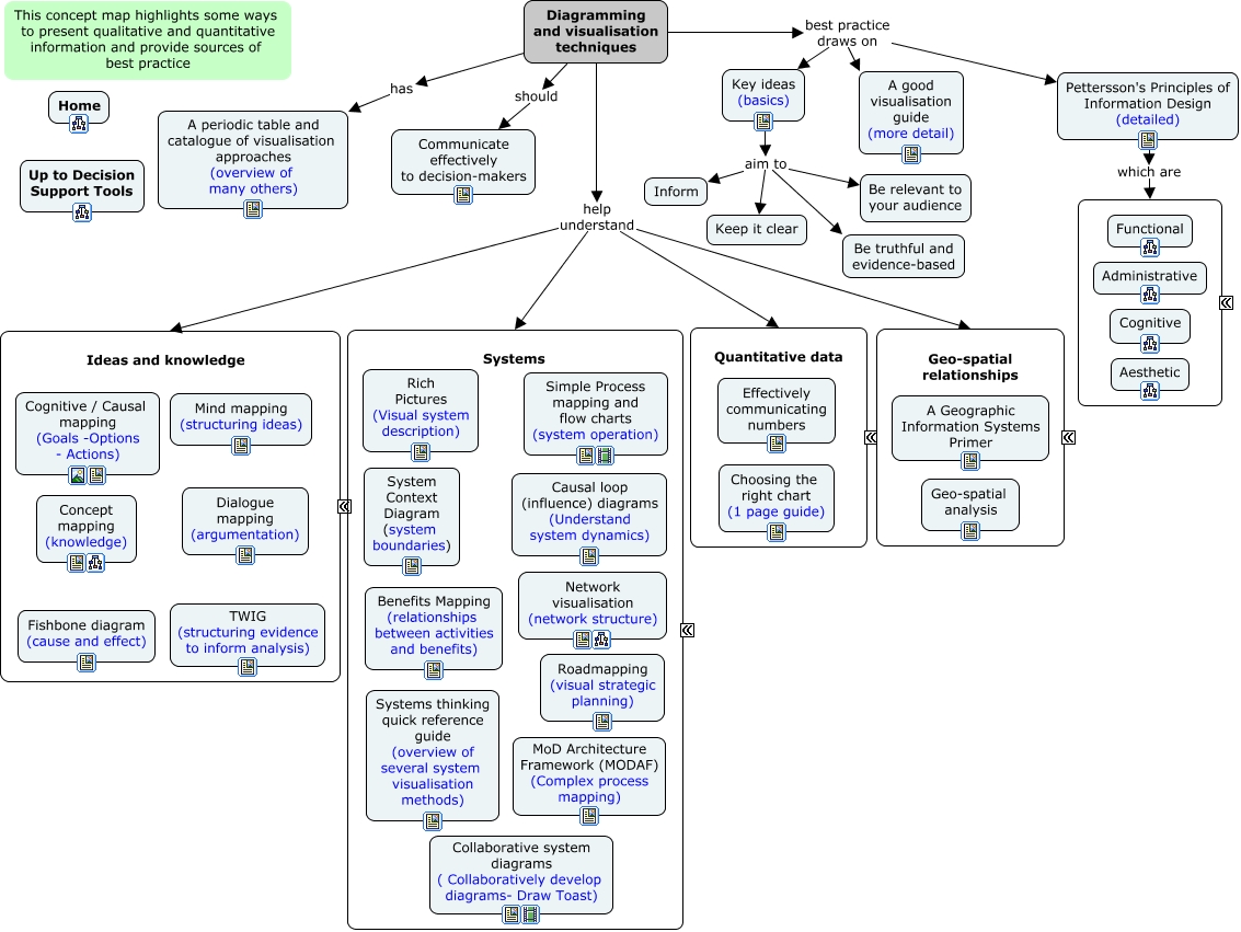
This Concept Map, created with IHMC CmapTools, has information related to: Visualisation, Diagramming and visualisation techniques should Communicate effectively to decision-makers, Diagramming and visualisation techniques best practice draws on A good visualisation guide (more detail), Pettersson's Principles of Information Design (detailed) which are ????, Key ideas (basics) aim to Be relevant to your audience, Key ideas (basics) aim to Be truthful and evidence-based, Diagramming and visualisation techniques has A periodic table and catalogue of visualisation approaches (overview of many others), Key ideas (basics) aim to Inform, Diagramming and visualisation techniques best practice draws on Key ideas (basics), Diagramming and visualisation techniques help understand ????, Diagramming and visualisation techniques help understand ????, Diagramming and visualisation techniques help understand ????, Key ideas (basics) aim to Keep it clear, Diagramming and visualisation techniques help understand ????, Diagramming and visualisation techniques best practice draws on Pettersson's Principles of Information Design (detailed)