WARNING:
JavaScript is turned OFF. None of the links on this concept map will
work until it is reactivated.
If you need help turning JavaScript On, click here.
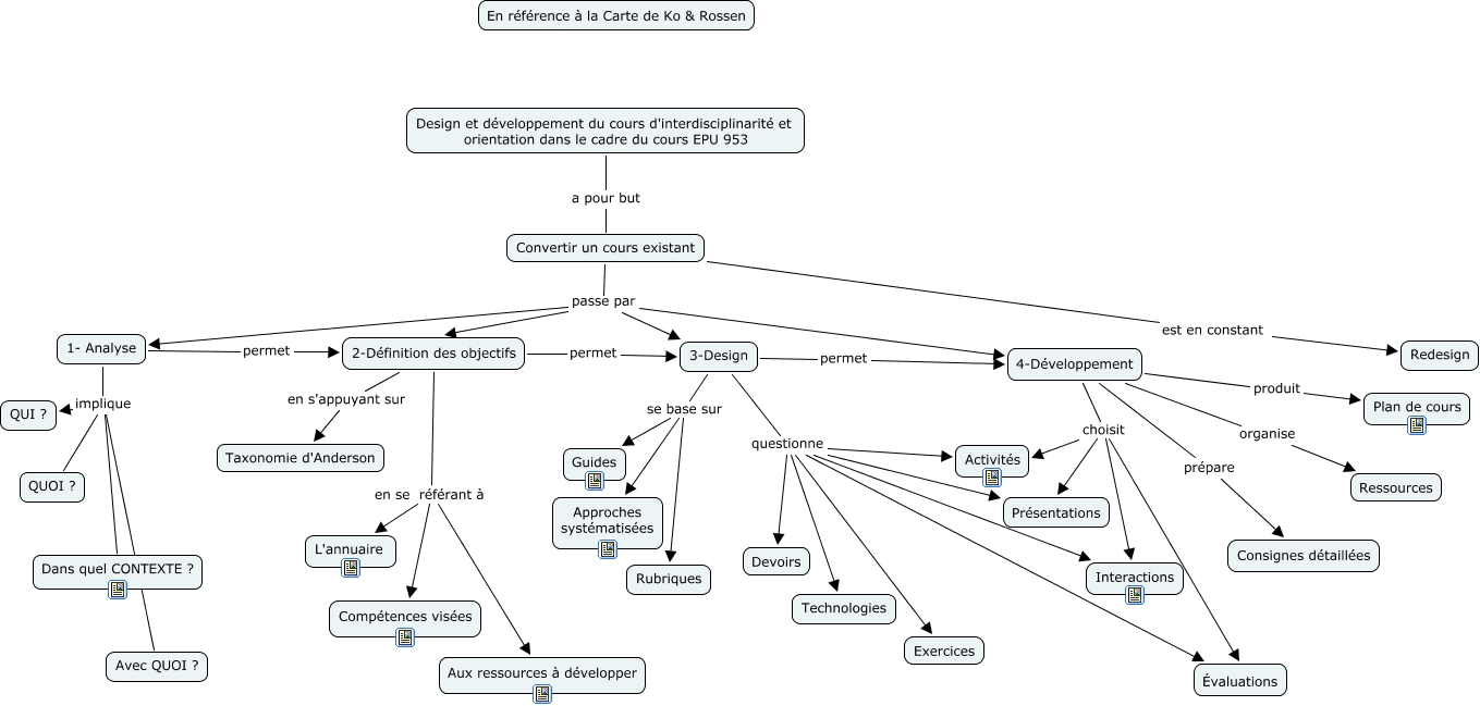
Cette carte de concepts créée avec IHMC CmapTools traite de: Design et développement du cours d'interdisciplinarité et orientation, Convertir un cours existant passe par 3-Design, 1- Analyse implique Dans quel CONTEXTE ?, 2-Définition des objectifs en se référant à L'annuaire, Design et développement du cours d'interdisciplinarité et orientation dans le cadre du cours EPU 953 a pour but Convertir un cours existant, 4-Développement produit Plan de cours, 4-Développement choisit Activités, 4-Développement organise Ressources, Convertir un cours existant est en constant Redesign, 3-Design se base sur Rubriques, 1- Analyse implique Avec QUOI ?, 1- Analyse permet 2-Définition des objectifs, 3-Design questionne Technologies, 3-Design se base sur Approches systématisées, Convertir un cours existant passe par 1- Analyse, Convertir un cours existant passe par 2-Définition des objectifs, Convertir un cours existant passe par 4-Développement, 4-Développement prépare Consignes détaillées, 4-Développement choisit Présentations, 3-Design permet 4-Développement, 3-Design questionne Devoirs