WARNING:
JavaScript is turned OFF. None of the links on this concept map will
work until it is reactivated.
If you need help turning JavaScript On, click here.
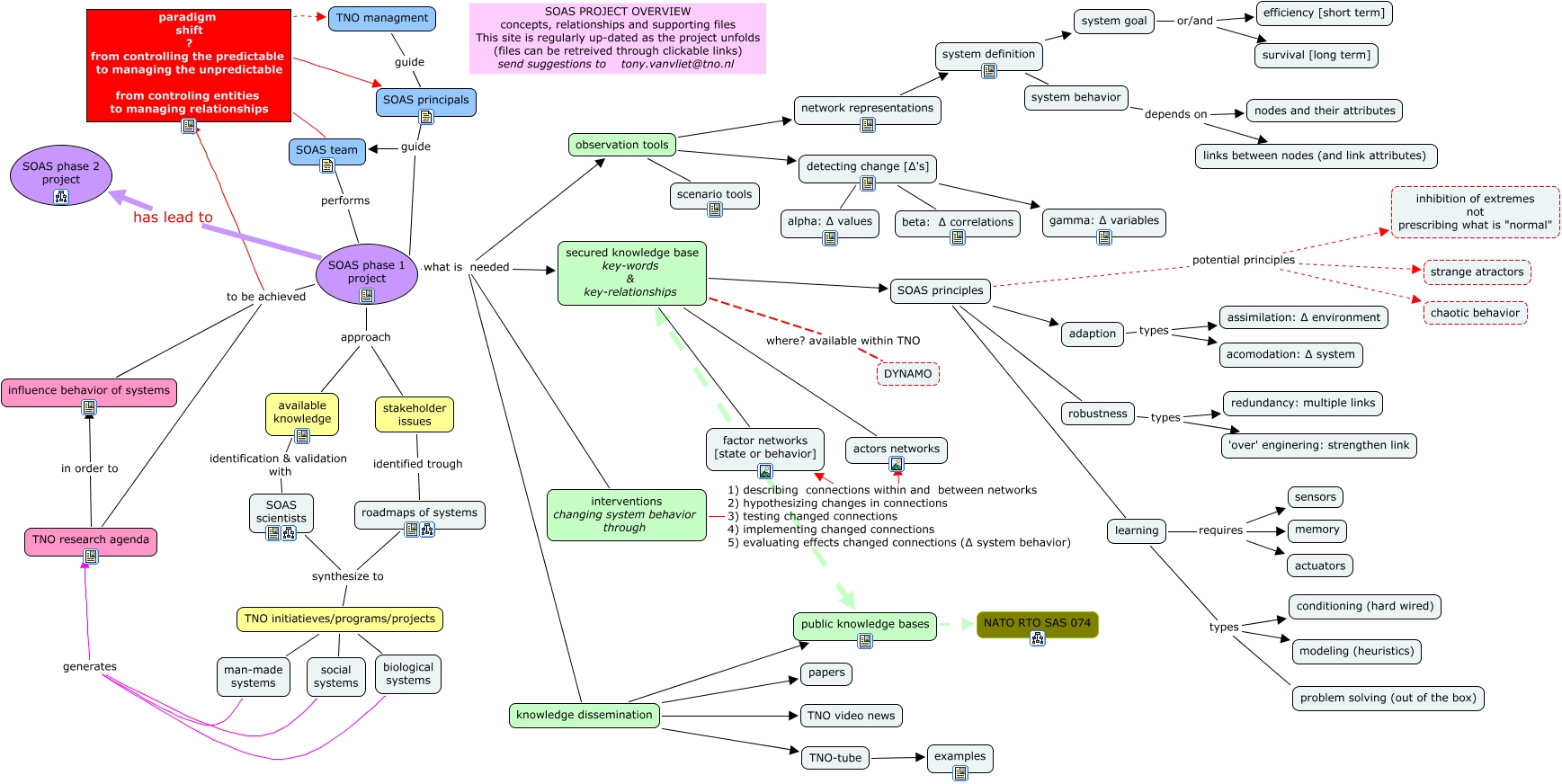
This Concept Map, created with IHMC CmapTools, has information related to: zoas overview, SOAS team performs SOAS phase 1 project, SOAS principles adaption, SOAS phase 1 project what is needed observation tools, knowledge dissemination TNO-tube, system definition system behavior, learning types conditioning (hard wired), secured knowledge base key-words & key-relationships SOAS principles, observation tools scenario tools, adaption types acomodation: ∆ system, TNO initiatieves/programs/projects man-made systems, SOAS phase 1 project to be achieved TNO research agenda, system definition system goal, paradigm shift ? from controlling the predictable to managing the unpredictable from controling entities to managing relationships SOAS principals, knowledge dissemination papers, detecting change [∆'s] gamma: ∆ variables, SOAS phase 1 project has lead to SOAS phase 2 project, detecting change [∆'s] beta: ∆ correlations, public knowledge bases NATO RTO SAS 074, observation tools network representations, SOAS principles robustness