WARNING:
JavaScript is turned OFF. None of the links on this concept map will
work until it is reactivated.
If you need help turning JavaScript On, click here.
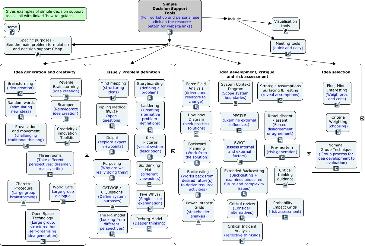
This Concept Map, created with IHMC CmapTools, has information related to: Simple decision support examples, Simple Decision Support Tools (For workshop and personal use - click on the resource button for website links) for ????, Simple Decision Support Tools (For workshop and personal use - click on the resource button for website links) for ????, Simple Decision Support Tools (For workshop and personal use - click on the resource button for website links) for Specific purposes - See the main problem formulation and decision support CMap, Simple Decision Support Tools (For workshop and personal use - click on the resource button for website links) for ????, Simple Decision Support Tools (For workshop and personal use - click on the resource button for website links) include Visualisation tools, Simple Decision Support Tools (For workshop and personal use - click on the resource button for website links) include Meeting tools (quick and easy), Simple Decision Support Tools (For workshop and personal use - click on the resource button for website links) for ????