IHMC Public Cmaps (3)

        Users (create your own folder...)
            jsanrosa
            Tec-Mul

                pdf
                ATRAC.url
                Butterworth_fc5k_48k_fr.png
                Butterworth_fc5k_48k_tr.png
                Codec de AUdio.url
                codificación.ods
                Codificación.png
                Copia de problemas sonido 4-Espectros .odt
                Copia de problemas sonido resueltos 1-Frecuencias .odt
                cuantifica_1.png
                cuantifica_2.png
                curvas isofonicas.png
                Dither.url
                duracionrelativnotas.PNG
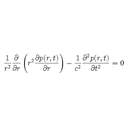
                ec_onda_1.png
                ec_onda_2.png
                ec_onda_2b.png
                ec_onda_3.png
                ec_onda_4.png
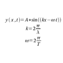
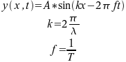
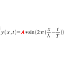
                ec_sinusoide.png
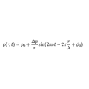
                ecuación_ondas.png
                envelope.png
                Envol_1_nota.jpg
                Envol_2_ADSr.jpg
                Escala mayor y menor.url
                Escala notas y octavas.ods
                Escalas musicales.url
                Escalas musicales 2.url
                Espectro_electromagnético.png
                espectro_sonoro.png
                espectro sonoro.ods
                F_FIR_LS_fc5k_44k_fr.png
                F_FIR_LS_fc5k_44k_tr.png
                F_FIR_W_fc5k_44k_fr.png
                F_FIR_W_fc5k_44k_tr.png
                F_Maximallyflat_fc5k_44k_fr.png
                fonio.png
                frecuencia_notas.png
                intensidad_distancia.png
                intensidad sonora.png
                Jitter.url
                Licencia.htm
                longi_onda.png
                MAPA 0 Asignatura Tecnologías Multimedia.cmap
                MAPA10 sonido_dominioFrec.cmap
                MAPA11 sonido_dominioTiempo.cmap
                MAPA 1A El sonido.cmap
                MAPA 1B_edición_analógica.cmap
                MAPA 1B_edicion_de_sonido.cmap
                MAPA 1B_genera.cmap
                MAPA 1B_grabación_analogica_de_sonido.cmap
                MAPA 1B_grabación_de_sonido.cmap
                MAPA 2A 1 - Filtros.cmap
                MAPA 2A 2 -Retardos.cmap
                MAPA 2A Edición de sonido.cmap
                MAPA 2B 1- Modelado Espectral.cmap
                MAPA 2B 2- Envolvente.cmap
                MAPA 2B 3 - LFO.cmap
                MAPA 2B 4 Análisis espectral.cmap
                MAPA 2B Síntesis de sonido.cmap
                MAPA 2C-C Cuantización.cmap
                MAPA 2C-CODIFICACIÓN.cmap
                MAPA 2C-DITHER.cmap
                MAPA 2C Muestreo de sonido.cmap
                MAPA 2D Psicocústica.cmap
                MAPA 2E Formato WAV.cmap
                MAPA 2F Formato MIDI.cmap
                MAPA 3 sonido_sensación.cmap
                MAPA 4 onda sonora.cmap
                MAPA 5B Sonoridad.cmap
                MAPA 5 intensidad onda sonora.cmap
                MAPA A onda.cmap
                MAPA A ONDA_ARMÓNICA.cmap
                MAPA A ONDA_CAMPO.cmap
                MAPA A ONDA_MEDIO.cmap
                MAPA A ONDA_PROPIEDAD.cmap
                MAPA B MUSICA.cmap
                MAPA B MUSICA_DURACION.cmap
                MAPA B MUSICA_ENVOLVENTE.cmap
                MAPA B MUSICA_INTENSIDAD.cmap
                MAPA B MUSICA TONO.cmap
                MAPA C oído.cmap
                MAPA SCD Canal Digital.cmap
                MAPA SCD Sistema Codificador.cmap
                MAPA Sistema de Comunicación Digital.cmap
                MP2.url
                MP3.url
                MP3_es.url
                MPI.url
                muestreo_1.png
                Muestreo_1A.png
                Muestreo_1B.png
                Muestreo_1C.png
                Muestreo_1D.png
                Muestreo_1E.png
                muestreo_2.png
                Muestreo_2A.png
                Muestreo_2B.png
                Muestreo_2C.png
                Muestreo_2D.png
                Muestreo_3A.png
                musica_escalacromatica_teclas2.png
                musica_escalacromatica_teclas3.png
                nivel_presion_sonora_db.png
                nivel intensidad sonora.png
                nivel potencia acústica.png
                nivel potencia sonora.png
                nivel presión sonora1.png
                Octava.url
                oido_4_respuesta_frecuencia.png
                onda_longitudinal.png
                Periodo_frec.png
                Problemas muestreo sonido.odt
                problemas sonido 1-Frecuencias.odt
                problemas sonido 2-Velocidad.odt
                problemas sonido 3-Intensidad.odt
                problemas sonido 4-Espectros.odt
                psico_1_respuesta_frecuencia.png
                psico_2_umbral_enmascara.png
                psico_3_envolv_membrana.png
                psico_4_resonancia_membrana.png
                psico_5_bandas_criticas.png
                rango_octavas.png
                Rel_señal_error.png
                senal_digital_1.png
                señal sinusoidal.cmap
                Sintetizador.url
                sintetizador virtual.url
                SNR_1.png
                sol_ec_ondas.png
                sonido_dominioFrec.cmap
                sonido_dominioTiempo.cmap
                Valor Eficaz.url
                Valor relativo duración notas.png
                velocidad_sonido.png
                velocidad_sonido_temperatura.png
                Wikipedia -instrumento musical.url